Sedoy.
На форуме 10 лет
Сообщения: 208
Откуда: г.Кинешма
Авто: ВАЗ-21083 96г.в.Карб.МПСЗ Secu-3L
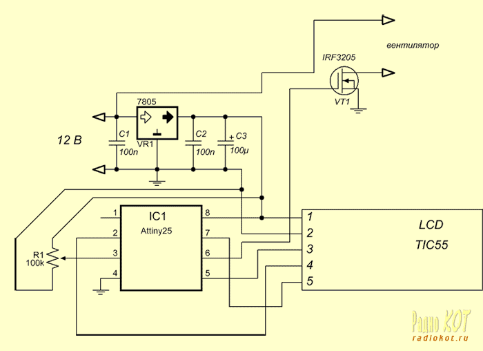
Друзья!Рекомендую схему управления вентилятором охлаждения,собрал пару лет назад,проверена,лично доволен.Суть в том что обороты пропеллера меняются в зависимости от температуры,начало вращения около 90-92 град.,полные обороты при 97-99.Можно конечно купить готовый блок,это порядка 3т.р.,себестоимость деталей этой схемки всего около 200-300 руб.,только руки приложить
| Karlson2008.GIF |
| Описание: |
|
| Размер файла: |
33.08 KB |
| Просмотрено: |
1182 раз(а) |

|
Рена
На форуме 20 лет
Сообщения: 8193
Авто: Зубило 2001г., 150т.км, 093->093i, 10.93->MM49, ГП4.13 Multitronics Comfort X15 Россия83->Евро2
Suse
На форуме 15 лет
Сообщения: 13620
Откуда: Местный я...
Авто: 21154,2007г.в,"млечка",11183, Я7.2,ж0лтые шелески,гбо,->Лада Самара 3 "Кранты",16 ВЭ
она от туда, и вроде на ниве фак мск была подобная
Sergakov
На форуме 10 лет
Сообщения: 435
Авто: ВАЗ 21099I (2003г.), пробег. 110тыс., БОШ 1.5.4
Как радиотехник с первого взгляда на схему.
1) Никакой там не ШИМ, обычный линейный усилитель сигнала датчика.
2) У коллекторных двигателей есть минимальный стартовый ток, на схеме нет данной отсечки, т.е. какое то время до старта просто происходит бесполезный прогрев катушек без вращения.((Необходимо добавить диод и резистор в обратную связь выходного ОУ)
3) Моё мнение намного лучше бы сделать программно в ЭБУ старт вентилятора пораньше на 5гр.(нужно подобрать, чтобы вентилятор не молотил долго) , а в схему питания добавить мягкий старт, например от минимального уровня пускового напряжения до максимума например за минуту(летом уменьшать время, зимой увеличивать).
Sedoy.
На форуме 10 лет
Сообщения: 208
Откуда: г.Кинешма
Авто: ВАЗ-21083 96г.в.Карб.МПСЗ Secu-3L
Sergakov писал(а):Как радиотехник с первого взгляда на схему.
1) Никакой там не ШИМ, обычный линейный усилитель сигнала датчика.
2) У коллекторных двигателей есть минимальный стартовый ток, на схеме нет данной отсечки, т.е. какое то время до старта просто происходит бесполезный прогрев катушек без вращения.((Необходимо добавить диод и резистор в обратную связь выходного ОУ)
3) Моё мнение намного лучше бы сделать программно в ЭБУ старт вентилятора пораньше на 5гр.(нужно подобрать, чтобы вентилятор не молотил долго) , а в схему питания добавить мягкий старт, например от минимального уровня пускового напряжения до максимума например за минуту(летом уменьшать время, зимой увеличивать).
Как не ШИМ?,Уважаемый,а Вы эту схему строили?Я построил,правда с изменениями,резистор в ООС поднял до 250 кОм и запитал датчик от источника тока на LM 317
Sergakov
На форуме 10 лет
Сообщения: 435
Авто: ВАЗ 21099I (2003г.), пробег. 110тыс., БОШ 1.5.4
Sedoy.
ШИМ -это широтно импульсная модуляция, тоесть на выходе импульсы и от их длины зависит напряжение на выходе(по схеме нет накопительной цепочки LC обязательная при ШИМ ). Здесь напряжение увеличивается линейно(по прямой). Наверное вы путаете слово ШИМ и регулятор напряжения или тока.
Проверьте другое, перед самым моментом раскрутки какое напряжение появляется на моторе, которое убивает ваш вентилятор и грузит генератор впустую.
Последний раз редактировалось: Sergakov (26 Октября 2015 21:35), всего редактировалось 1 раз
Sedoy.
На форуме 10 лет
Сообщения: 208
Откуда: г.Кинешма
Авто: ВАЗ-21083 96г.в.Карб.МПСЗ Secu-3L
Sergakov писал(а):Sedoy.
ШИМ -это широтно импульсная модуляция, тоесть на выходе импульсы и от их длины зависит напряжение на выходе(по схеме нет накопительной цепочки LC обязательная при ШИМ ). Здесь напряжение увеличивается линейно(по прямой). Наверное вы путаете слово ШИМ и регулятор напряжения или тока.
Проверьте другое, перед самым моментом раскрутки какое напряжение появляется на моторе, которое убивает ваш вентилятор и сажает генератор впустую.
Едрён картон,одна половина микрухи работает как генератор пилы,другая как компаратор грубо говоря,включи мозги радиотехник!
Sergakov
На форуме 10 лет
Сообщения: 435
Авто: ВАЗ 21099I (2003г.), пробег. 110тыс., БОШ 1.5.4
И что на выходе силового ключа? Пила получается, а должна быть постоянка, где вы эту схему выдрали, мотор ещё пыхтит кое как?
Sedoy.
На форуме 10 лет
Сообщения: 208
Откуда: г.Кинешма
Авто: ВАЗ-21083 96г.в.Карб.МПСЗ Secu-3L
Sergakov писал(а):И что на выходе силового ключа? Пила получается, а должна быть постоянка, где вы эту схему выдрали, мотор ещё пыхтит кое как?
На выходе чистейший прямоугольник с изменяемой относительно температуры скважностью,изначально вместо 4905 я ставил BTS555 с инвертором на входе,но тот грелся,IRF проблему снял,два года эксплуатации без проблем
Sergakov
На форуме 10 лет
Сообщения: 435
Авто: ВАЗ 21099I (2003г.), пробег. 110тыс., БОШ 1.5.4
Sedoy.
Дроссель и конденсатор всетаки нуже на выходе, а то получается дросселем двигатель является.
Sedoy.
На форуме 10 лет
Сообщения: 208
Откуда: г.Кинешма
Авто: ВАЗ-21083 96г.в.Карб.МПСЗ Secu-3L
Sergakov писал(а):Sedoy.
Дроссель и конденсатор всетаки нуже на выходе, а то получается дросселем двигатель является.
Да в принципе не заморачивался дросселем с конденсатором,"карлсон" работает до сих пор преспокойно и думаю достаточно надёжно,т.к. машину эксплуатирую ежедневно в среднем около 30 тыс.км. в год
Sergakov
На форуме 10 лет
Сообщения: 435
Авто: ВАЗ 21099I (2003г.), пробег. 110тыс., БОШ 1.5.4
Спецы пишут, что если снижать температуру двигателя ниже рабочей(ранним включением вентилятора например) внутренности сильно коксуются. Поэтому плавная регулировка охлаждения конечно лучше ступенчатой.
Sedoy.
На форуме 10 лет
Сообщения: 208
Откуда: г.Кинешма
Авто: ВАЗ-21083 96г.в.Карб.МПСЗ Secu-3L
Sergakov писал(а):Спецы пишут, что если снижать температуру двигателя ниже рабочей(ранним включением вентилятора например) внутренности сильно коксуются. Поэтому плавная регулировка охлаждения конечно лучше ступенчатой.
Отрегулировал эту схему для поддержания температуры в среднем 95 град.,термостат 21082,карбюратор,стрелка указателя температуры всегда как "солдатик" на 90 в любое время,в мороз и летом в пробках и тишина под капотом антифриз G 12,масло синтетика "Valvoline".Моторчик-бодрячком
Лысик
На форуме 12 лет
Сообщения: 12146
Откуда: г. Иваново - поля между Дмитровом и С.Посадом
Авто: 2108 1,3 карб 89г.в.,почти сток,только чуть лучше+К2 Кросс 16 дыр+К1 люкс хэтч 16кл с навигацией
Sergakov писал(а):Спецы пишут, что если снижать температуру двигателя ниже рабочей(ранним включением вентилятора например) внутренности сильно коксуются. П
Эти бы слова, да на Автоваз..а то наставят термостатов на 82 градуса
Sedoy.
На форуме 10 лет
Сообщения: 208
Откуда: г.Кинешма
Авто: ВАЗ-21083 96г.в.Карб.МПСЗ Secu-3L
Лысик писал(а):Sergakov писал(а):Спецы пишут, что если снижать температуру двигателя ниже рабочей(ранним включением вентилятора например) внутренности сильно коксуются. П
Эти бы слова, да на Автоваз..а то наставят термостатов на 82 градуса

Много фуфла из термостатов в магазинах,польский "Метал-Инкар"-один из лучших
Спиди Гоньсчег
На форуме 10 лет
Сообщения: 1928
Откуда: Оренбург
Авто: Румын с ромбиком
Sergakov писал(а):ниже рабочей(ранним включением вентилятора например) внутренности сильно коксуются
это где ниже рабочей ? 92-90-85 самая что ни на есть рабочая
rg-45
На форуме 18 лет
Сообщения: 22129
Откуда: москва сао
Авто: ипонское дивятко и маздосарай
Лысик писал(а):Эти бы слова, да на Автоваз..а то наставят термостатов на 82 градуса
термостат работает в адовых условиях между ОЖ из блока и холодной ОЖ из радиатора.
на инжекторах карлосон отключается при 95 по температуре из блока ,потому как дополнительно охлаждать радиатор считается ненужно,термос уже и так не полностью должен быть открыт.
Sergakov писал(а):внутренности сильно коксуются.
это проблеммы масла.
ну и по теме;
придумали бы лучше как любому "не электронщику" прикрутить в качестве регулятора кнопку от шуруповёрта.
Рена
На форуме 20 лет
Сообщения: 8193
Авто: Зубило 2001г., 150т.км, 093->093i, 10.93->MM49, ГП4.13 Multitronics Comfort X15 Россия83->Евро2
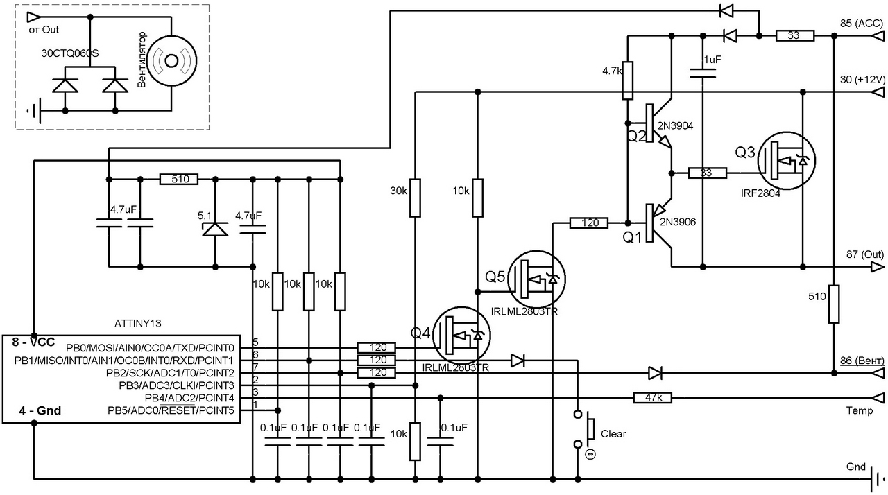
Вот на микроконтроллере
PwmFan-99, правда прошитый МК - 400р.
Но автор жадный
Вот хорошая схема
Регулятор вентилятора печки автомобиля.
Там м ШИМ всё нормально, надо покопать или попросиль грамотных людей с РадиоКота.
| PwmFan-99.jpg |
| Описание: |
|
| Размер файла: |
209.05 KB |
| Просмотрено: |
271 раз(а) |

|
| 01.gif |
| Описание: |
|
| Размер файла: |
15.01 KB |
| Просмотрено: |
179 раз(а) |

|
Рена
На форуме 20 лет
Сообщения: 8193
Авто: Зубило 2001г., 150т.км, 093->093i, 10.93->MM49, ГП4.13 Multitronics Comfort X15 Россия83->Евро2
Рена
На форуме 20 лет
Сообщения: 8193
Авто: Зубило 2001г., 150т.км, 093->093i, 10.93->MM49, ГП4.13 Multitronics Comfort X15 Россия83->Евро2
Sedoy.
На форуме 10 лет
Сообщения: 208
Откуда: г.Кинешма
Авто: ВАЗ-21083 96г.в.Карб.МПСЗ Secu-3L
Вопрос:Зачем столько лишнего?В чём смысл изобретать спички с самонаведением?
Kashey
На форуме 20 лет
Сообщения: 672
Откуда: Ростов-на-Дону
Авто: ВАЗ 21096 MPSZ-ZH+ДПКВ+ГБО GSP3U(было) => 1.5 VS 5.1 + ГБО 4 поколения "Диджитроник"
rg-45
На форуме 18 лет
Сообщения: 22129
Откуда: москва сао
Авто: ипонское дивятко и маздосарай
Sedoy. писал(а):Вопрос:Зачем столько лишнего?В чём смысл изобретать спички с самонаведением?
вот именно
зачем ваапще эта фича нужна?
ну ладно когда кондей стоит,
но на штатный ТАЗ оно чисто потешить шаловливые ручёнки.
150 ?
Sedoy.
На форуме 10 лет
Сообщения: 208
Откуда: г.Кинешма
Авто: ВАЗ-21083 96г.в.Карб.МПСЗ Secu-3L
rg-45 писал(а):Sedoy. писал(а):Вопрос:Зачем столько лишнего?В чём смысл изобретать спички с самонаведением?
вот именно
зачем ваапще эта фича нужна?
ну ладно когда кондей стоит,
но на штатный ТАЗ оно чисто потешить шаловливые ручёнки.
150 ?
Уважаемый!Нужна эта фича,очень,но без сложностей и лишних наворотов,так у меня и получилось,стоит она под капотом и делает своё нужное дело.100,4т
Сохатый
На форуме 15 лет
Сообщения: 6429
Авто: 21099i; Я5.1.1; j5v13i02; Mul-nics X140
Помнится у СтарогоРокера1945 была схемка-самоделка. Там еще был сигнал с датчика скорости заведен, чтоб при скорости выше 40 км/ч вентилятор не включался (ибо смысла нет, и так обдув нормальный).
ИНФОРМАЦИЯ ПО ИКОНКАМ И ВОЗМОЖНОСТЯМ
Вы не можете начинать темы
Вы не можете отвечать на сообщения
Вы не можете редактировать свои сообщения
Вы не можете удалять свои сообщения
Вы не можете голосовать в опросах
Вы можете вкладывать файлы
Вы можете скачивать файлы