Страница 9 из 12
Suse
При итоговой цене 5круб,очень сложно продать сей девайс
Клаssик
Suse писал(а):

При итоговой цене 5круб,очень сложно продать сей девайс

На всяк товар есть свой покупатель. Например, отрасли, где применяются аккумуляторы - магазины, автобазы, сервисы. Или люди, которые хотят крутой девайс за приличные деньги.
Suse
очень сомнительно...
ПрапорЪ
Роман Торопов ©
Клаssик
komatoz

А как вы датчик температуры к АКБ цепляете?
Роман Торопов ©
Я лично на клемму АКБ прижимаю,
по опыту скажу, что показания датчика температуры на клемме АКБ задерживаются на 1...2 минуты,
относительно реальной t электролита, при внешней среде +25 С.
ПрапорЪ
Роман Торопов ©, а как именно ("конструктивно" ) ? Просто зажимом от зарядки? Сам датчик кстати в каком корпусе ? ТО92 или SO ?
Роман Торопов ©
да, крокодилом ЗУ,
да, ТО92

Клаssик писал(а):

чего зимой то делать...


кстате, про зиму ...
намекаю:
1. это устройство в багажнике
2. питание от двух последовательно AGM АКБ 17 а/ч (от упса)
3. Два провода до АКБ тачки
4. ночь, заряд до 14.4 В, 2 часа удерживаем, переходим в режим сохранения при 13.6 В
5. полезно тем у кого короткие перебежки, низкая t, большая аудио система ...
komatoz
Клаssик писал(а):

komatoz писал(а):
недоработки,например в плане юзабельности интерфейса
Есть такое дело, не интуитивный как бы... Но, если знаешь принцип ступенчатой зарядки, разобраться можно.


Да в том то и фишка, что массовому потребителю наплевать на принципы работы ступенчатой зарядки. Им надо нажать максимум пару кнопок и "чтоп само работало".

Впрочем норм интерфейс сделать не проблема при желании.

Alexxx753 писал(а):

как вы датчик температуры к АКБ цепляете?


Если честно то никак - валяется рядом с аккумом, пок авсё норм.
PiraTT
А из компьютерного бп более-менее прилично заряжающий самопал сделать можно? Есиче паяльник держать умею.
Роман Торопов ©
можно




komatoz писал(а):

Если честно то никак - валяется рядом с аккумом, пока всё норм.


Всё верно, алгоритм расчитан так, что даже при токе 30 А, АКБ ёмкостью 55 а/ч, электролит не нагреется выше +35 С, при среде +25 С
PiraTT
Роман Торопов ©
убил... Не, я сам такое не осилю. Если только киповцев на работе озадачить... Я попроще думал, ампер/вольтметр и ручную регулировку. А то бп на 350 без дела валяется, выкинуть жалко.
Роман Торопов ©
Зайдите в радиолавку или там где продают светодиодные ленты,
у них есть источники для питания этих лент, они в жестяных кожухах.

Так вот, Вам нужно выбрать источник с выходным напряжением 15 Вольт
(не 12 и не 24, а только на 15 В, только он вам даст без переделок нужное напряжение)
хар-ки, смотреть столбец с источником 15 В и строку DC VOLTAGE ADJ.
http://www.meanwell.com/webnet/search/seriessearch.html

Эти 15 Вольтовые источники имеют наружный ручной регулитор, котрый регулирует напряжение от 13.5 до 16.5 Вольт
Мощность 15-ти вольтового источника выберите 100-350 Ватт, которые вам дадут ток 6.6 -23 Ампера.

если покупаете подобные блоки, то смотрите чтоб был регулятор напряжения и чтоб в диапозоне регулировки было напряжение 16.0-16.5 Вольт

стоимость источников 750-1500 руб.

Подключение к АКБ через лампу 6 вольт, мощностью взависимости он необходимого тока.
ПрапорЪ
Роман Торопов ©

Такой вопрос:

Мне тут притащили варту сильвер на зарядку... Вобщем поставил заряжаться током 0,1С (6А), после достижения напруги 14,5 В начал снижать ток (ЗУ полностью ручное - не автомат). Ток снизил до 1...1,5А и запарился ждать когда напряжение начнет расти Pardon Короче , если ток держать 1...1,5А, то напряжение не двигается. Если увеличить до ~2...2,5А - резко начинает "взлетать" до 16 ... 16,3 (буквально за 15...30 минут Pardon Это как понимать? Что я неправильно делаю? До какого значения всёж снижаться надо ? (запутался уже)
Роман Торопов ©
Alexxx753 писал(а):

поставил заряжаться током 0,1С (6А),


можно сделать вывод что АКБ = 60 А/ч
Alexxx753 писал(а):

если ток держать 1...1,5А, то напряжение не двигается
Если увеличить до ~2...2,5А


60 / 30 = 2 А Wink т.е. 1/30 ёмкости
ПрапорЪ
Роман Торопов © писал(а):

60 / 30 = 2 А Wink т.е. 1/30 ёмкости



А почему напруга резко повышается ? Или это нормально? Сколько вообще по времени должен длиться 3-й этап ?
Роман Торопов ©
+ 2 часа, после того как напряжение перестало рости.
ПрапорЪ
Для тех, кому лень/некогда возиться со сборкой ЗУ (и для тех кто не дружит с электроникой):

ZXY6005 DC constant voltage constant current regulated power supply 60V 5A high-voltage type DC-DC power module

Сегодня получил посылку с этим девайсом, поигрался маленько.

Подключил источник питания 18В 8А , задал напряжение 14,5В и ток 5А (эта штука на ток 5А рассчитана, хотя есть модель ZXY6010 на 10А , но она заметно дороже). Подключил АКБ и нажал кнопку пуск. Девайс начинает заряжать АКБ заданным током и при достижении 14,5В начинает уменьшать ток. Т.е. первые два этапа выполняет автоматически. Чтобы выполнить 3-й этап (заряд малым током до напряжения 16-16,5 В), нужно перезадать параметры вручную. Получилось некое подобие "ЗУ-полуавтомат".
Кроме того устройство умеет:
- вести учет пройденного времени и отключаться через заданное время (в описании указано "максимум 90 часов", но реально почему то не дает задать больше 9-ти часов);
- вести учет Ампер-Часов и отключаться по заданному значению (приятная "фича" ));
- отключаться при перегрузке по току и/или напряжению (задается через меню).

Фото:


На днях попробую зарядить старый АКБ , о результатах сообщу (если кому-нибудь это интересно конечно Pardon )
Upitep
Интересно rraz
.Олег.
Вот не сложная схема автомата для зарядки.
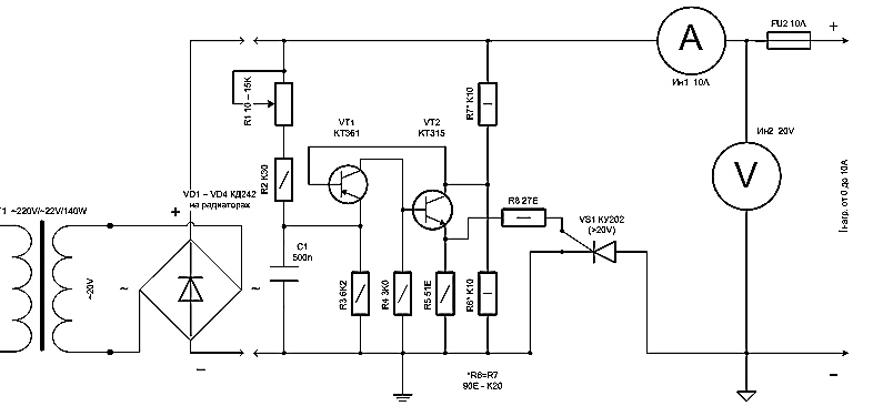
http://radist.izmuroma.ru/shems/avto/polezn_1.php
Роман Торопов ©
Видео - меню ЗУ-приставка первого прототипа (экземпляр Коматоза, до 15 А)

http://www.youtube.com/watch?v=q0ok87n69bE








Кстате, про цену, если замахиваетесь на мою схему то вот себестоимость радиодеталей
(без плат, корпуса, разъёмов, проводов и др. мелочей)

Цены рознечные, в обычной радиолавке:

МК ATmega 16A - 130 руб.
Дисплей WH1602J - 228 руб.
Диоды Шоттке 60CPQ150 * 6 шт - 810 руб. (но лучше 40CPQ060, меньше грется будут, они ещё дороже)
Диоды Шоттке 1N5820 * 4 - 32 руб
Диоды MUR1100E * 3 шт - 51 руб.
Транзисторы КТ3117А1 * 3 шт. - 12 руб.
Реле 14В 40А 902.3747-РК * 2 шт - 298 руб.
Контроллер ШИМ TL494CN - 22 руб.
MOSFET-Драйвер IR2111 - 129 руб.
Датчик тока ACS758-050B - 640 руб.
Инструментальный ОУ AD8552ARZ - 158 руб.
ФЕРРИТ ЧАШКА М2000НМ Ч48 * 2шт - 360 руб.
Кварцы 14 МГц и 32,768 КГц - 50 руб.
Стабилизатор напряжения LM2576HVT-5 и LM2576HVT-12 - 218+215=433 руб.
Дроссели RCR1616NP-101K(радиальная) 100 мкГн 2700мА * 2 шт - 80 руб.
Конденсаторы К50-35-63В-10000 мкф - 2 шт - 300 руб.
конденсатор К50-35-63В-4700 - 37 руб.
Полевики IRFZ48N - 2шт. - 44 руб.
термодатчик DS18B20 - 118 руб.
smd-дроссель 10 мкГн - 22 руб.
Кнопка тактовая 12х12х4 * 6 шт - 42 руб.


-------------------------
3 996 руб.
gadgik
Подскажите,собрал себе зарядное устройство по схемке в интернете из транса,у меня на выходе получилось 16в, немного ли для заряда аккумулятора,не убью ли я АКБ?

8649.jpg
Описание:
Размер файла: 61.94 KB
Просмотрено: 815 раз(а)

8649.jpg
ПрапорЪ
Вопрос "дизайнерский" hehe

Чем посоветуете обклеить корпус зарядки из БП от компа? Нахожусь на завершающей стадии сборки. Корпус сильно "ушатанный" - красить не хочу, а вот пленкой самоклейкой какой-нибудь обклеил бы. Пока на ум ничего кроме мебельной самоклейки не приходит Pardon
ortodox
gadgik писал(а):

на выходе получилось 16в, немного ли для заряда аккумулятора,не убью ли я АКБ?


надо следить за процессом зарядки , тогда не убьешь.
Alexxx753 писал(а):

а вот пленкой самоклейкой какой-нибудь обклеил бы. Пока на ум ничего кроме мебельной самоклейки не приходит


Дырки для вентиляции надо оставлять , так что вида не будет , я бы не обклеивал. Pardon
ПрапорЪ
ortodox писал(а):

Дырки для вентиляции надо оставлять , так что вида не будет , я бы не обклеивал.


Дырки оставлю. Хочу верх, низ и боковины заклеить. Я не по Роминой схеме ЗУ делаю есличо - там греться особо нечему (импульсный БП на 7А максимум и схема управления на Atmega8 в одном корпусе от БП компа - радиаторы чуть тёплые, но кулер 50х50 всеж поставлю, нехай жужжжыт))).
ПрапорЪ
Alexxx753 писал(а):

ZXY6005 DC constant voltage constant current regulated power supply 60V 5A high-voltage type DC-DC power module


Испытал эту китайскую "вундервафлю" в качестве ЗУ :
заряжает нормально, точность показаний на высоком уровне, НО греется сильно зараза (китайцы поставили слишком маленький радиатор lol1 ). Вопщем надо пересаживать транзистор на большой радиатор (наверно с кулером)...
Новая тема Ответить на тему
Показать сообщения:
Страница 9 из 12
Перейти:
ИНФОРМАЦИЯ ПО ИКОНКАМ И ВОЗМОЖНОСТЯМ

Вы не можете начинать темы
Вы не можете отвечать на сообщения
Вы не можете редактировать свои сообщения
Вы не можете удалять свои сообщения
Вы не можете голосовать в опросах
Вы можете вкладывать файлы
Вы можете скачивать файлы