Рена
На форуме 20 лет
Сообщения: 8190
Авто: Зубило 2001г., 150т.км, 093->093i, 10.93->MM49, ГП4.13 Multitronics Comfort X15 Россия83->Евро2
Лысик
Везде одинаково.
Сопротивления в делителе такие же?
У меня по 165Ом.
| 33_148.jpg |
| Описание: |
|
| Размер файла: |
640.82 KB |
| Просмотрено: |
310 раз(а) |

|
| post_6257_1271780258_120.jpg |
| Описание: |
|
| Размер файла: |
121.31 KB |
| Просмотрено: |
365 раз(а) |

|
Лысик
На форуме 12 лет
Сообщения: 12146
Откуда: г. Иваново - поля между Дмитровом и С.Посадом
Авто: 2108 1,3 карб 89г.в.,почти сток,только чуть лучше+К2 Кросс 16 дыр+К1 люкс хэтч 16кл с навигацией
Рена писал(а):Сопротивления в делителе такие же?
У меня по 165Ом.
да,такие же!плавает 162-165 Ом.Переставил,сделал 14 положений,ход штока 9мм.
И подтвержу,написанное выше,если при выключенном свете повернуть регулятор,а потом включить свет,то ЭМК перестраивает моторы под положение ручки БУКа.
Сохатый
На форуме 15 лет
Сообщения: 6429
Авто: 21099i; Я5.1.1; j5v13i02; Mul-nics X140
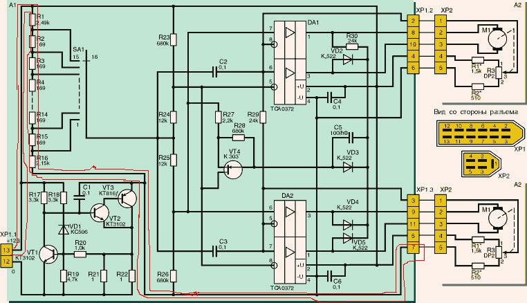
Хм, то ли схема не едет, то ли я в лыжи обутый...
Не могу прозвонить мультиком цепочку (см. рисунок) между 13 и 6-7 пином колодки БУКа-33. Показывает какие-то страшные мегаомы, хотя должна звониться цепочка резисторов примерно 6,5 кОм. Может схема нынешних корректоров уже не такая?
| post_6257_1271780258_120 (111).JPG |
| Описание: |
|
| Размер файла: |
85.7 KB |
| Просмотрено: |
352 раз(а) |

|
Рена
На форуме 20 лет
Сообщения: 8190
Авто: Зубило 2001г., 150т.км, 093->093i, 10.93->MM49, ГП4.13 Multitronics Comfort X15 Россия83->Евро2
Сохатый
Звони между 5 и 7, там может диод или ёмкость.
Сохатый
На форуме 15 лет
Сообщения: 6429
Авто: 21099i; Я5.1.1; j5v13i02; Mul-nics X140
Рена писал(а):Звони между 5 и 7
Да, там вижу 8,4 кОм. Равно как и между 4 и 6 (ну это одно и то же, просто на левый и правый борт), мне интересно почему с 13 не проходит ни в одной полярности? По итанию чтоли они там стабилизатор чтоль какой засунули.
Кстати, с чем связан запрет на подачу питания на моторедукторы от постороннего источника? Они не 5-вольтовые, случаем?
Рена
На форуме 20 лет
Сообщения: 8190
Авто: Зубило 2001г., 150т.км, 093->093i, 10.93->MM49, ГП4.13 Multitronics Comfort X15 Россия83->Евро2
Не знаю, схему не стал пересовывать, не терпелось поскорее поставить
Ходок
На форуме 18 лет
Сообщения: 796
Откуда: Замкадыш
Авто: 2115_05_HL52 320тык без капремонта
Сохатый писал(а):Кстати, с чем связан запрет на подачу питания на моторедукторы от постороннего источника? Они не 5-вольтовые, случаем?
С тем, что в редукторе стоит измерительное сопротивление, даже земля из разных мест может давать "косоглазие" фар. Моторы 12 вольтовые.
З.Ы. достались по случаю моторедукторы корректора от приоры, схема управления в самих редукторах на драйвере TLE 4209, в салоне похоже только резисторы переменные и питание заводится.
Думаю заслонками печки что ли ими порулить.
Сохатый
На форуме 15 лет
Сообщения: 6429
Авто: 21099i; Я5.1.1; j5v13i02; Mul-nics X140
Ходок писал(а):С тем, что в редукторе стоит измерительное сопротивление, даже земля из разных мест может давать "косоглазие" фар.
При чем тут это? Я ж питание только на моторчик подам, чтоб посмотреть крутится или нет. КОгда всё будет в сборе, при включении корректор если увидит несоответствие положения штоков и регулятора корректора, то сразу их поправит, тем более, что там на каждый редуктор, считай, свой независимый канал.
Ходок писал(а):Моторы 12 вольтовые.
Спасибо.
Ходок
На форуме 18 лет
Сообщения: 796
Откуда: Замкадыш
Авто: 2115_05_HL52 320тык без капремонта
Сохатый я думал для постоянной работы, а для проверки ни чего не мешает.
Сохатый
На форуме 15 лет
Сообщения: 6429
Авто: 21099i; Я5.1.1; j5v13i02; Mul-nics X140
Не, ну для постоянной понятно, что нет. Эт так можно в ограничитель упереться и либо шестеренки внутри поломать, либо моторчик спалить. А так бы, параллель оба редуктора, кнопку от стеклоподъемника и никакой блок управления с крутилкой нафиг не нужен.
т808
На форуме 15 лет
Сообщения: 47918
Откуда: PODOLSK
Авто: ВАЗ 21093 МПСЗ
Сохатый писал(а):так можно в ограничитель упереться и либо шестеренки внутри поломать, либо моторчик спалить.
А если слепить ограничитель тока,или по простому,как в стеклоподъемниках и дворниках, врезать в цепь термобиметаллический пред.?
Сохатый
На форуме 15 лет
Сообщения: 6429
Авто: 21099i; Я5.1.1; j5v13i02; Mul-nics X140
Ограничитель тока не проблема ни разу. Но как ни крути, редукторов два, и хоть не много, но они будут отличаться, так что параллелить их на одну кнопку нельзя, т.к. уже после 4-5 полных ходов туда-сюда мафынка ощутимо "окосеет" на один глаз.
В принципе, сейчас соединил всё соплями на столе - корректор работает.

Теперь нужно сделать жгут и можно инсталлировать.
т808
На форуме 15 лет
Сообщения: 47918
Откуда: PODOLSK
Авто: ВАЗ 21093 МПСЗ
Сохатый писал(а):уже после 4-5 полных ходов туда-сюда мафынка ощутимо "окосеет" на один глаз.
Так и будет,потому Эл.корректоры с обратной связью имеют неоспоримое преимущество перед гидро.
Сколько их косых с вытекшим,или прослабленным одним гидро/контуром сейчас по дорогам бегает?!
Dranik
На форуме 17 лет
Сообщения: 42127
Откуда: 42rus.г Кемерово.
Авто: 2108,2115карб,AstraG,AstraH Sd08г,2115 06г,Шеви NIVA(SE)17г,AstraH SD Cosmo 13г.Щас KIA Sportage11г,AstraH Sd13г,Niva Trаvel21г
Тут вчера заходил по случаю в Газовский магаз, и на витрине увидел корректор фар 3110 электро, дак он по виду один в один как на Ваз, такие же моторы , такой же блок, не уж то он встанет и на ВАЗ?
комплект 1900р, но что удивило есть и моторы и блок управления по отдельности.
т808
На форуме 15 лет
Сообщения: 47918
Откуда: PODOLSK
Авто: ВАЗ 21093 МПСЗ
Dranik писал(а):не уж то он встанет и на ВАЗ?
Конечно встанет.Установочные места под корректоры фар унифицированы не только у моделей ВАЗа (включая и Оку),
но и Волг/Газелей,а также 41-х Москвичей,Бычков и др. авто.
Лысик
На форуме 12 лет
Сообщения: 12146
Откуда: г. Иваново - поля между Дмитровом и С.Посадом
Авто: 2108 1,3 карб 89г.в.,почти сток,только чуть лучше+К2 Кросс 16 дыр+К1 люкс хэтч 16кл с навигацией
Dranik писал(а):не уж то он встанет и на ВАЗ?
ага
отец со старой рабочей Газели успел снять блок управления,а моторы уже кто-то ранее снял

по виду такой же.
Dranik
На форуме 17 лет
Сообщения: 42127
Откуда: 42rus.г Кемерово.
Авто: 2108,2115карб,AstraG,AstraH Sd08г,2115 06г,Шеви NIVA(SE)17г,AstraH SD Cosmo 13г.Щас KIA Sportage11г,AstraH Sd13г,Niva Trаvel21г
Ну тогда вообще круть, ещё и по отдельности можно всё взять
Рена
На форуме 20 лет
Сообщения: 8190
Авто: Зубило 2001г., 150т.км, 093->093i, 10.93->MM49, ГП4.13 Multitronics Comfort X15 Россия83->Евро2
Dranik писал(а):beto78 писал(а):Ранее описывалось что у волги другая длина штока.
именно, надо укорачивать.
темы по переделкам волговского корректора были тут.
beto78 писал(а):Где сие чудо есть в питере?
это у вас уже по магам надо смотреть где есть, у нас свободно лежат.
Добавлено спустя 5 минут 9 секунд:
Рена писал(а):
Посмотрел сегодня электрокорректор газ-3110, 5-и контактный, уж больно здоровые штоки, под наш пилить и пилить.
Сохатый
На форуме 15 лет
Сообщения: 6429
Авто: 21099i; Я5.1.1; j5v13i02; Mul-nics X140
Cerber3000, ты для себя как-то иначе чтоль интересные темы отмечай.

Тут всё-таки форум, а не черновики у тебя на столе.
Рена
На форуме 20 лет
Сообщения: 8190
Авто: Зубило 2001г., 150т.км, 093->093i, 10.93->MM49, ГП4.13 Multitronics Comfort X15 Россия83->Евро2
Cerber3000
Отправил тебе флуд.
В браузере есть закладки на такой случай.
Cerber3000
На форуме 10 лет
Сообщения: 486
Откуда: Ростов Папа...а мама за бугром...но-о это временно....
Авто: ВАЗ 2115i - 2005 год; 1,5L 8V;12-01-2004 OBOD Евро-2; BOSH M7.9.7; Снежная королевиШна
Не-е....мне все эти Омы и киЛоомы, вообще тёмный лес....
Cerber3000
На форуме 10 лет
Сообщения: 486
Откуда: Ростов Папа...а мама за бугром...но-о это временно....
Авто: ВАЗ 2115i - 2005 год; 1,5L 8V;12-01-2004 OBOD Евро-2; BOSH M7.9.7; Снежная королевиШна

.......что бы не сказал....
wirtgen
На форуме 14 лет
Сообщения: 4424
Откуда: Где то в Самарской области
Авто: 2113 , Хонда Аккорд 7 Type S SE
Стоит эмкф не помню какой но на Самару и у него 11 положений , верой и правдой отработал года 4 . Начал глючить , кроме крайних положений постоянно поднимает и отпускает в соседних положениях ( на заглушенной машине с габаритами слышно как моторчики постоянно отрабатывают ) Куда смотреть ? Сам переключатель наелся ?
Лысик
На форуме 12 лет
Сообщения: 12146
Откуда: г. Иваново - поля между Дмитровом и С.Посадом
Авто: 2108 1,3 карб 89г.в.,почти сток,только чуть лучше+К2 Кросс 16 дыр+К1 люкс хэтч 16кл с навигацией
wirtgen
я думаю да. У меня около 2 лет иногда левая фара вверх-вниз на 1-2 положения ходила. А осенью сдох, разведя фары в разные стороны..вскрытие вот:
| 479.jpg |
| Описание: |
|
| Размер файла: |
68.37 KB |
| Просмотрено: |
141 раз(а) |

|
| 480.jpg |
| Описание: |
|
| Размер файла: |
187.13 KB |
| Просмотрено: |
154 раз(а) |

|
Suse
На форуме 15 лет
Сообщения: 13620
Откуда: Местный я...
Авто: 21154,2007г.в,"млечка",11183, Я7.2,ж0лтые шелески,гбо,->Лада Самара 3 "Кранты",16 ВЭ
Оу 53 рубля в чип и дипе
ИНФОРМАЦИЯ ПО ИКОНКАМ И ВОЗМОЖНОСТЯМ
Вы не можете начинать темы
Вы не можете отвечать на сообщения
Вы не можете редактировать свои сообщения
Вы не можете удалять свои сообщения
Вы не можете голосовать в опросах
Вы можете вкладывать файлы
Вы можете скачивать файлы