Тогда может использовать для обмотки реле вывод w генератора? Предварительно его выпрямив, естественно.
Ставь доп.реле,как схема дана - без всяких "модернизаций",
или замени РН на Н/О с соответствующими переделками.
)
Я хочу исключить сначала все косяки в проводке,
вольтаж плавает как и со старым.
прыгает напряжение с частотой 2-3Гц на ХХ
что я сделал не так?
показывают 12,3 - 12,8 в. Без нагрузки светодиоды горят ровно, и напряжение 13,9-14,0в
На форуме 2 года
Сообщения: 2
снимать диодный мост и прозванивать?
плохого контакта вывода фазы на мост.
снимать диодный мост и прозванивать?
почему до этого не было такого?
до переделки не прыгало, только просаживалось.
теперь при включении нагрузки
диоды нашлись только на 1А, рекомендуется на 3А. я поставил два шт по 1А параллельно
Это в случае,если гена на 80,а не 90 Ампер.
Ну ты же сам пишешь,что и раньше:
Koltinov писал(а):
до переделки не прыгало, только просаживалось.
Какой по величине потребляемого тока нагрузки?
Надеюсь разумной?
Подробнее описывай проблему.
Плохо.
Нужен один диод на ток не менее 5 ампер.
вот это сила воли Good
помню пароль только от этого аккаунта,
если гена на 80,а не 90 Ампер.
в этого пока не знаю.
всю доступную,ближний, печка на первой скорости, противотуманки зад и перед (обычно не включаю, это для экперимента), обогрев заднего стекла и сиденья.
включил нагрузку - напряжение просело до 13(например)вольт и стоит так пока не выключишь.
бедная клавиатура
Сообщения: 25923
привет. последние дни
РН помирает, вестимо.
И по плюсу неконтакт быть может.
Поворотники вводят в ступор и падения до 13.
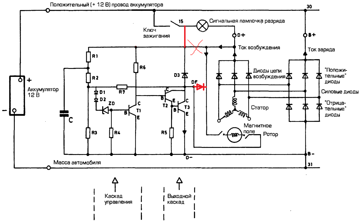
Реле просто навешиваться сверху? Или в генераторе чтото еще перекусывать?
В схемах несилен

если я правильно понял разрываем цепь доп диоды - РН, напаиваем на РН провод(в разрыв), и через реле он должен комутироваться с силовым выходом с гены (на акб что идет кажеться B+).
управляеться реле через штатный, тонкий провод возбуждения с приборки?
На ниву (3 дв. 2009 г.в.)
Вы не можете начинать темы
Вы не можете отвечать на сообщения
Вы не можете редактировать свои сообщения
Вы не можете удалять свои сообщения
Вы не можете голосовать в опросах
Вы можете вкладывать файлы
Вы можете скачивать файлы


