Всем привет! Задумал в придвериях зимы вот такой девайс для своей машинки, на подобие термореле с упраление нагрузками, в дополнение к автозапуску.
П.С. сам новичок и в электрике, и програмирование, так что сильно не войте на меня.
Короче, алгоритм работы девайса такой: машина заводится с автозапуска(ваз2111), сига подает питание на устройство, вкл. девайс и ждет пока температура двигателя не поднимится до 50 градусов, после через реле включает подогрев сидений, когда 70С - печку (заведомо подключаем к 1 скорости). Ну и работает до тех пор пока не сяду в машину и не нажму кнопоку. Чтобы потом самому вкл что надо и конролировать.
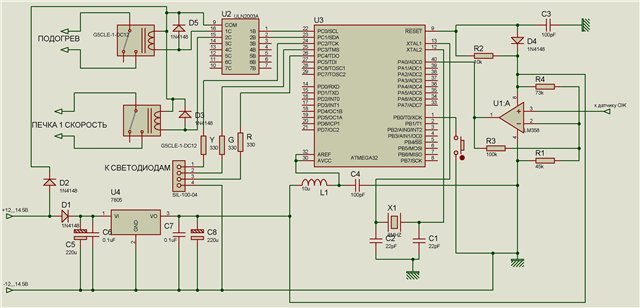
Вообщем призываю все знающих людей, поглядеть че мож не так я сделал, ваши соображения ПО СХЕМЕ. Прошику, точнее код тож могу выложить если кого заинтересует посмотреть. Чуть ниже схемка.
Собственно сигнал температуры берется с датчика темпрературы ОЖ(он №15 на схемке, для БОША 1.5.4Н), который ввернут в выводящий патрубок около термостата(штатный), а точнее снимаем сигнал с провода оранжевого цвета(уже мерял напругу на нем, при 50С = 1.6В, при 70С = 0.9В). Сигнал обрабытывается ОУ, применил чтобы не шунтировать датчик, и расширить диапозон для понимания сигнала МК(микроконтроллер). МК применил atmega32, можно и другие, у меня просто он уже есть деньги не хочу тратить. МК в сою очередь подает управление на реле вкл нужных нам нагрузок. Работате до тех пор пока не нажму на кнопку или же пока не прекратит поступать питание, т.е. автозапуск заглушит машину, или я сам. Весь процесс отображается светодиодом, до 50 горит, от 50 до 70 мигиние частое, после 70 долгие задержи в мигании.(можно и три светика поставить, где каждому свою роль отдать). Кнопка без фиксатора, можно и концевик замутить.
У меня пока процесс на стадии подготовки сбора на макетной плате, думаю к концу ноября все будет на машине прицепленно.
| cxemko.jpg |
| Описание: |
|
| Размер файла: |
41.76 KB |
| Просмотрено: |
481 раз(а) |

|
| proshivka.zip |
| Описание: |
|
Скачать |
| Имя файла: |
proshivka.zip |
| Размер файла: |
37.89 KB |
| Скачано: |
203 раз(а) |
Последний раз редактировалось: NeiD (01 Ноября 2010 18:17), всего редактировалось 3 раз(а)