Ну, дык, именно эта микросхема и использована в РН 611.3702-05
то можно установить полевик с еще меньшим Rds, так мне сходу попался под руку с материнки полевик с этим параметром, равным 5,7 мОМ
то можно установить полевик с еще меньшим Rds,
у меня мертвых материнок нет,такой подойдет?
не 5,7конечно,но 6,5. У других . Энергомаш,тоже FR4105 использует.
рассеиваемая мощность-это так понимаю насколько он сильно будет греться?
vitalicc,ты CS3361 будешь использовать?
Во первых - поднять напряжение не проблема. И не решение!!! На сколько и как???
Правильный подход - выставить и поддерживать напряжение и обеспечить минимальный его разброс (дрейф) по оборотам, мощности и ТЕМПЕРАТУРЕ АКБ!! И уйти от "старого образца" с его приколами.
А вобще ВТН с "хвостом" вот это все обеспечивает за копеечную цену и без каких-либо переделок:
Сможете сделать так, чтобы ваш РН (на современных микросхемах и полевиках) учитывал вышеизложенное?
Правильный подход - выставить и поддерживать напряжение и обеспечить минимальный его разброс (дрейф) по оборотам, мощности и ТЕМПЕРАТУРЕ АКБ!! И уйти от "старого образца" с его приколами.
Этого мало...
Да ничего он не решает
Мне, к примеру, нужно:
3. Возможность изменять напругу в зависимости от условий освещенности (днем не нужна повышенная яркость фар, ночью нужна и т.п.).
Либо РН нового образца. 
Правда... мне например тоже хотелось бы летом на трассе снизить бортовое напряжение Мазды на которой очень много мотаюсь на дальняк. Несмотря на изолированный от двигателя бокс для АКБ с вентиляцией приточным воздухом, АКБ летом кипит, банки постоянно потеют (проверено двумя разными аккумуляторами).
Да ничего он не решает
Мне, к примеру, нужно:
1. Максимально возможное (около 15 В) бортовое напряжение для подзарядки АКБ после продолжительных стоянок. И не в течении минут, или десятков минут, а в течении часов.
Бортовое напряжение порядка 13,5 - 13,8 В, для езды на дальняк в жаркую погоду. В таких ситуациях с ВТН-ном аккумуляторы выкипают на раз-два.
Возможность изменять напругу в зависимости от условий освещенности (днем не нужна повышенная яркость фар, ночью нужна и т.п.).
А это лишнее. Меньше соплей - выше надежность.
Ну вот я себе на первую скорость дворника добавил потенциометр.
Хотя напруга должна быть стабильна хоть с фарами, хоть без, меняться должна от температуры.
Ну вот я себе на первую скорость дворника добавил потенциометр.
Да ничего он не решает
Мне, к примеру, нужно:
1. Максимально возможное (около 15 В) бортовое напряжение для подзарядки АКБ после продолжительных стоянок. И не в течении минут, или десятков минут, а в течении часов.
Это совсем кривой подход. Менять напряжение в бортсети из-за освещенности, задымленности, курса доллара и прочих прихотей - технически БЕЗГРАМОТНО!!!!
Есть генератор с его характеристиками, есть АКБ с ЖЕСТКИМИ требованиями к эксплуатационным параметрам. И их нужно выполнять.
В тех. условиях эксплуатации АКБ четко прописаны напряжения с их температурными вариациями, допустимые токи, допустимая глубина разряда, плотность и.т.д. Так вот выполнив их - получите хороший ресурс службы АКБ и потребителей.
Мне не охота поднимать справочники, но германий кроме низких напряжений насыщения ничем не привлекателен. В том числе и термостабильность никакая!
Я уже писал, повышается уровень термокомпенсации. Например: при температуре +20 гр. падение напряжения на Д305 равно 0,35 В, при +40 гр. уже меньше 0,3 В. 21 век в расцвете. Искать и подбирать переходы от П217 и Д305 с их габаритами..... Я лучше промолчу.
И основное. РН старого образца измеряет напряжение на доп мосту. А это тупик по определению. Измерение либо на выходе гены, либо на АКБ. Точка.
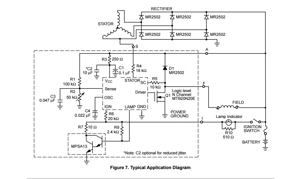
Вот в схеме на CS3361 есть потенциометр R2, ним можно плавно регулировать напряжение, его можно вывести в салон и если помимо него выведена информация о напряжении, регулируй как нравиться.
Вот это меня тоже устроит.Явный перебор. При такой напруге и подсаженном аккуме будет слишком большой ток зарядки, что не гуд для аккума.
Ерунда. Летом в жару он выдает 14,1-14,2В. Один теплый сезон проездил с ВТНом и некальциевой Истой, в т.ч. и на дальняк, ничего ни куда не выкипает.
Я еще раз предлагаю не смешивать дискуссию о построении РН с оптимальными параметрами и "Индивидуальными ЗАПРОСАМИ под себя" типа низкое напряжение днем, повыше ночью, 15В при старте, и т.д. Это не имеет ничего общего не с с данной темой, не с технически обоснованным режимом работы электрооборудования авто.
Думаю, что конкретно мой экземпляр генератора упирается здесь в свой "потолок". Физика жестока и несправедлива... При нагревании с 20 до 80С сопротивление меди увеличивается на 26%. Сопротивление холодной обмотки возбуждения составляет 2,8 Ом, что при напряжении 14,45 В даст максимальньно возможный ток в 14,45 В / 2,8 Ом = 5,2 А.
Если в процессе нагрева сопротивление увеличится на 26%, то ток возбуждения уменьшится как минимум на столько же, т.е. станет не более 4,1 А. Думаю, что это одна из причин "потолка" при ХХ.
.
+ То же самое происходит и с обмотокой статора. Потери растут.
Единственное - не было возможности греть генератор.
При чем нужен этот преобразователь практич. только на ХХ.
При чем нужен этот преобразователь практич. только на ХХ.
Какие предложения по поводу переключения на преобразователь/без него? Или все таки можно установить его на постоянной основе и тем же резистором R2 отрегулировать работу под преобразователь?
Думаю проще и лучше ХХ временно (по необходимости) поднимать до 1000-1100
А еще проще и лучше кулер к гене прикрутить))
А еще проще и лучше кулер к гене прикрутить))
А еще проще и лучше кулер к гене прикрутить))

Вы не можете начинать темы
Вы не можете отвечать на сообщения
Вы не можете редактировать свои сообщения
Вы не можете удалять свои сообщения
Вы не можете голосовать в опросах
Вы можете вкладывать файлы
Вы можете скачивать файлы


