Рена
На форуме 20 лет
Сообщения: 8190
Авто: Зубило 2001г., 150т.км, 093->093i, 10.93->MM49, ГП4.13 Multitronics Comfort X15 Россия83->Евро2
Моаи писал(а):Рена писал(а):Кстати, 12-ть положений.
прикольно.

А на фига 12ть?

1500? Ну тогда в принципе норм. Раньше на 4ре положения за 1000 были. Хотя нафига 12. даж представить не могу
В принципе можно было один переменный резистор вместо переключателя сделать, но надёжность его невелика.
1500р., почта 350р. + 5% опять почта... можно тк по предоплате, дешевле выйдет.
Dranik
На форуме 17 лет
Сообщения: 42127
Откуда: 42rus.г Кемерово.
Авто: 2108,2115карб,AstraG,AstraH Sd08г,2115 06г,Шеви NIVA(SE)17г,AstraH SD Cosmo 13г.Щас KIA Sportage11г,AstraH Sd13г,Niva Trаvel21г
Рена
Рена
На форуме 20 лет
Сообщения: 8190
Авто: Зубило 2001г., 150т.км, 093->093i, 10.93->MM49, ГП4.13 Multitronics Comfort X15 Россия83->Евро2
Что то мне крепёж не нравится, у гидро вроде защёлка №3 есть, а у электро нет, за счёт чего фиксируется?
| 211.jpg |
| Описание: |
|
| Размер файла: |
124.92 KB |
| Просмотрено: |
275 раз(а) |

|
Inf1nity21093
На форуме 15 лет
Сообщения: 6885
Откуда: Екатеринбург
Авто: два куска говна
Рена писал(а):Что то мне крепёж не нравится, у гидро вроде защёлка №3 есть, а у электро нет, за счёт чего фиксируется?
есть и у электро защелка эта
Рена
На форуме 20 лет
Сообщения: 8190
Авто: Зубило 2001г., 150т.км, 093->093i, 10.93->MM49, ГП4.13 Multitronics Comfort X15 Россия83->Евро2
Кто куда подсоединял питание на высокой панели?
В монтажном блоке есть свободные контакты как 10-х?
Моаи
На форуме 14 лет
Сообщения: 4672
Откуда: Свердловск!
Авто: 21099 карб
Рена писал(а):Кто куда подсоединял питание
с ближнего
Dranik
На форуме 17 лет
Сообщения: 42127
Откуда: 42rus.г Кемерово.
Авто: 2108,2115карб,AstraG,AstraH Sd08г,2115 06г,Шеви NIVA(SE)17г,AstraH SD Cosmo 13г.Щас KIA Sportage11г,AstraH Sd13г,Niva Trаvel21г
+1
Рена
На форуме 20 лет
Сообщения: 8190
Авто: Зубило 2001г., 150т.км, 093->093i, 10.93->MM49, ГП4.13 Multitronics Comfort X15 Россия83->Евро2
Понятно что ближний, свободных разъёмов нет в колодках на монтажный блок? Прикручивать к разъёму Х5 3 (серо-чёрный) или 6 (серый) контакт?
Yurik 999
На форуме 14 лет
Сообщения: 8999
Откуда: Москва
Авто: Vesta SW Cross GFK33
Рена писал(а):свободных разъёмов нет в колодках на монтажный блок?
Есть в колодке Х2 пин №7, вот только он слаботочный (рассчитан на лампу индикации ближнего в приборке).
Рена
На форуме 20 лет
Сообщения: 8190
Авто: Зубило 2001г., 150т.км, 093->093i, 10.93->MM49, ГП4.13 Multitronics Comfort X15 Россия83->Евро2
Yurik 999 писал(а):
Есть в колодке Х2 пин №7, вот только он слаботочный (рассчитан на лампу индикации ближнего в приборке).
То что нужно

а то не люблю скрутки на существующие провода.
Сколько смотрел схему на этот разъём так и не обратил внимание
туда воткнуть клемму, ведь он пустой, только предохранитель надо будет сделать.
Лысик
На форуме 12 лет
Сообщения: 12146
Откуда: г. Иваново - поля между Дмитровом и С.Посадом
Авто: 2108 1,3 карб 89г.в.,почти сток,только чуть лучше+К2 Кросс 16 дыр+К1 люкс хэтч 16кл с навигацией
у меня всё же калужский вроде,в инструкции написано в какой разъем пихать в ЧЯ,но куда именно не подскажу,инструкция в гараже,а я от него в 300км, защелка тоже есть.Мне не хотелось ЧЯ тревожить,поэтому посадил на плюс с ближнего.
Сейчас посчитал,7 положений в моем.
Yurik 999
На форуме 14 лет
Сообщения: 8999
Откуда: Москва
Авто: Vesta SW Cross GFK33
Рена писал(а): только предохранитель надо будет сделать.
Сначала проверь, в старых ЧЯ он была на одном преде с левой фарой.
Рена
На форуме 20 лет
Сообщения: 8190
Авто: Зубило 2001г., 150т.км, 093->093i, 10.93->MM49, ГП4.13 Multitronics Comfort X15 Россия83->Евро2
Yurik 999 писал(а):Рена писал(а):свободных разъёмов нет в колодках на монтажный блок?
Есть в колодке Х2 пин №7, вот только он слаботочный (рассчитан на лампу индикации ближнего в приборке).
Подключил к №7, к сожалению он не на предохранителе, да и фиг с ним.
При установке БУ пришлось повернуть на 45 гр. влево вместе с гнездом, иначе колодка упиралась вверху в торпеду, гайку пришлось подрезать, иначе не влезает в гнездо.
Массу пришлось делать длиньше.
Фары пока не регулировал, но сравнил с гидро, вылет вроде одинаковый.
В общем доволен как слон, наконец избавился от дубового гидрача где ручку без проблем и то не провернёшь.
bibikin
Предупреждений: 2
На форуме 17 лет
Сообщения: 1376
Откуда: Томцк (Сибирррь)
Авто: зубило 97г. карб. двиг.084
если ЭМКФ был включен, и переключатель ЭМКФ был не в исходном (начальном) положении (и штоки электроприводов тоже), то после выключения фар+ЭМКФ и обесточивания электроприводов, они вернут штоки обратно, или оставляют их в как было на момент выключения электропитания?
Рена
На форуме 20 лет
Сообщения: 8190
Авто: Зубило 2001г., 150т.км, 093->093i, 10.93->MM49, ГП4.13 Multitronics Comfort X15 Россия83->Евро2
Как в бу установил так и будет, т.е. положегие не сбрасывается каждый раз.
Рена
На форуме 20 лет
Сообщения: 8190
Авто: Зубило 2001г., 150т.км, 093->093i, 10.93->MM49, ГП4.13 Multitronics Comfort X15 Россия83->Евро2
Вот так работает ЭМКФ-41
http://www.youtube.com/watch?v=ClRyMUkK0eU
Немного подстроил правую фару, светила чуть выше.
| svet1.2.jpg |
| Описание: |
После настройки правой фары |
| Размер файла: |
261.06 KB |
| Просмотрено: |
280 раз(а) |

|
| svet1.1.jpg |
| Описание: |
Было до настройки |
| Размер файла: |
259.32 KB |
| Просмотрено: |
288 раз(а) |

|
RMX
На форуме 14 лет
Сообщения: 385
Откуда: Казань
Авто: 2114 16V
Что-то ход маловат. У гидро предел регулировки поболе.
Рена
На форуме 20 лет
Сообщения: 8190
Авто: Зубило 2001г., 150т.км, 093->093i, 10.93->MM49, ГП4.13 Multitronics Comfort X15 Россия83->Евро2
RMX
Да, есть такое, думаю резисторами подправить.
Рена
На форуме 20 лет
Сообщения: 8190
Авто: Зубило 2001г., 150т.км, 093->093i, 10.93->MM49, ГП4.13 Multitronics Comfort X15 Россия83->Евро2
Pavel_Cheb писал(а):
По таблице данных производителя вся разница между ЭМКФ-41 (десятка) и ЭМКФ-40 (девятка) - это в величине хода штоков у десятки 3.63 мм, у девятого должен быть 6мм. Но девятый ЭМКФ они перестали делать ввиду малого спроса (это я спросил у тетки при заказе).
Но по опыту из десятой ветки ход штоков зависит от номиналов резисторов в блочке управления. Это я еще буду выяснять, когда свой ЭМКФ41 получу.
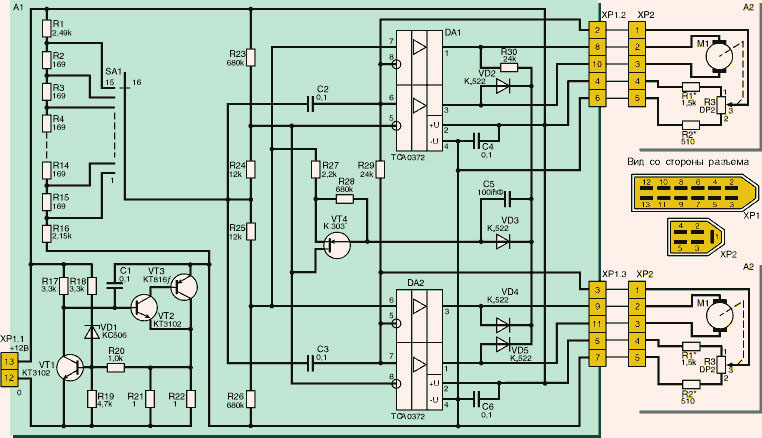
Есть у кого схема ЭМКФ-40, точнее БУК-а?
Номиналы делителя нужны.
ВОВАЯ
На форуме 14 лет
Сообщения: 773
Откуда: 37ру. очень дальнее подмосковье.
Авто: 2115+ авео лтз автомат
Рена
когда себе ставил я её нашел! такчто она есть! ищи.
bibikin
ты очень сложно спросил
давай так отвечу.
штоки имеют фиксированное положение и не куда не двигаются пока на шаговые моторчики не приходит питание.
когда на блок приходит питание он грубо говоря сверяет положение штоков и положение переключателя. если они совпадают то моторчики не двигаются. если не совпадают (например питания не было а ты повернул регулятор) то моторчики двигают шток до нужного положения.
Рена
На форуме 20 лет
Сообщения: 8190
Авто: Зубило 2001г., 150т.км, 093->093i, 10.93->MM49, ГП4.13 Multitronics Comfort X15 Россия83->Евро2
ВОВАЯ писал(а):Рена
когда себе ставил я её нашел! такчто она есть! ищи.
Есть такая схема, но номиналы для хода штока 7мм какими должны быть?
| post-6257-1271780258.jpg |
| Описание: |
|
| Размер файла: |
121.31 KB |
| Просмотрено: |
304 раз(а) |

|
ВОВАЯ
На форуме 14 лет
Сообщения: 773
Откуда: 37ру. очень дальнее подмосковье.
Авто: 2115+ авео лтз автомат
Рена
я в другом исполнении находил.
у моего образца такой проблемы не возникает так как ход больше чем на гидро.
сейчас посмотрел твое видео, у тебя чтото совсем не то! мой ход намного больше.
Добавлено спустя 18 минут 30 секунд:
нашел где отписался когда поставил электро.
http://clubsamara.ru/viewtopic.php?p=5010#p5010
там чуть ниже есть ссылка на
http://www.drive2.ru/l/288230376152701141/
вот акой я и ставил только в паспорте были написаны 2 самары. точно помню пятнаха в списке была.
хотя разницы быть не должно, но может в этом косяк? незнаю.
ход реально большой. буду в гараже могу заснять если интересно.
Рена
На форуме 20 лет
Сообщения: 8190
Авто: Зубило 2001г., 150т.км, 093->093i, 10.93->MM49, ГП4.13 Multitronics Comfort X15 Россия83->Евро2
Рена
На форуме 20 лет
Сообщения: 8190
Авто: Зубило 2001г., 150т.км, 093->093i, 10.93->MM49, ГП4.13 Multitronics Comfort X15 Россия83->Евро2
Доработал
ЭМКФ-41 под ход штока ровно 6мм.
Заменил резисторы
R1 на 2,43кОм (было 3,92кОм) определяет максимальный вылет штока,
а
R16 на 2,2кОм (было 2,43кОм), определяет минимальный вылет штока.
Переставив ограничитель сделал 15 положений.
Фото отчёт прилагаю.
Видео чуть позже.
| IMG_20140722_194325.jpg |
| Описание: |
Было |
| Размер файла: |
240.2 KB |
| Просмотрено: |
268 раз(а) |

|
| БУК33.jpg |
| Описание: |
После перепайки резисторов |
| Размер файла: |
640.82 KB |
| Просмотрено: |
283 раз(а) |

|
| I70B3926.JPG |
| Описание: |
Так сдвинул ограничитель на 15 положений |
| Размер файла: |
288.77 KB |
| Просмотрено: |
275 раз(а) |

|
Рена
На форуме 20 лет
Сообщения: 8190
Авто: Зубило 2001г., 150т.км, 093->093i, 10.93->MM49, ГП4.13 Multitronics Comfort X15 Россия83->Евро2
Вот думаю увеличить ход штока или нет?
Везде данные хода штока разные: 6, 7, 8мм.
ИНФОРМАЦИЯ ПО ИКОНКАМ И ВОЗМОЖНОСТЯМ
Вы не можете начинать темы
Вы не можете отвечать на сообщения
Вы не можете редактировать свои сообщения
Вы не можете удалять свои сообщения
Вы не можете голосовать в опросах
Вы можете вкладывать файлы
Вы можете скачивать файлы