Страница 1 из 2
Kirill111
КУЗОВ (стайлинг), свет и все, что снаружи

Противотуманные фары ПТФ Hella Micro DE на ВАЗ 2108

Оптика АвтоИнтерСвет на Самару-2
Сертификат на фары АвтоИнтерСвет (АИС)

Инстал линз Morimoto Mini H1 в зубило

Поводки от 2110 на зубило
Еще одни поводки от 2110 на Самару с фото

Зеркальные элементы Ergon с подогревом



ДВС
Описание доработок двигателя


Моя программка расчета объема ДВС, степени сжатия, отношения R/S, подбора компрессионной высоты поршней под разные ходы коленвала и высоты блока и т.п.


Шатуны, поршня от иномарок на ВАЗ - спасибо Сайгон за ценную информацию


Ремонтные вкладыши для колена Суперавто ход 84мм, спасибо satmaster56


Доработка ГБЦ 8 и 16вэ:

Доработка ГБЦ 8вэ своими силами, спасибо х123ас

Доработка ГБЦ 8вэ на больших клапанах 39*34

Доработка ГБЦ 16вэ - каналы

Распил ГБЦ ВАЗ 16v под клапана 32х29 by Damage - хороший мануал по запилу, принципы которые можно перенести и на запил на сток клапане.

Доработка ГБЦ 16вэ - большие клапаны

Доработка ГБЦ 16вэ - валы с большим подъемом

Ещё про доработку ГБЦ 16вэ



Переделка движка 2111 в 2112 или из 8вэ в 16вэ:

Отчет от Atomic-DM

Отчет 1.5 8v --> 1.6 16v от Shes110

Моя очень длинная тема эволюции 1.5 8v --> 1.7 16v

Моя примерная смета (список запчастей) эволюции 1.5 8v --> 1.7 16v

Из карба в инж 16вэ

Отчет о переходе на инжектор 8v,1.5 by allisandr

Отчет по регистрации 16-ти клапанника на зубило


Отчет по регистрации движка 1.6 16кл. на самару


Контрольные размеры пастелей и шеек распредвалов гбц 2112


Тюнинговые распредвалы, подготовка, установка, настройка


Фото кулачков тюнинговых распредвалов

Настройка распредвала 10.93 без спец инструмента (по аналогии можно настраивать любой распредвал на 8вэ, если знать фазу открытия впускного клапана)

Установка нестандартных распредвалов на мотор 2112 by Shes110

Выставляем перекрытия / ходы клапанов в ВМТ на примере 2112

Замер фазы валов


Тюнинговые, нестандартные ресиверы, системы впуска воздуха и т.п.

Перенос вентиляции картера на двигателях 2112 16вэ с нестандартным ресивером

Ресивер Нуждина Team80 на мотор 2112, отчет от S31

Холодный впуск из бампера на зубило

Запил сток ресивера 8вэ от ПП



Изготовление маслоуловителя





Турбо на ВАЗ:

Отчет by Sander

Отчет by Dimas

Отчет by Screw

Компрессор на ВАЗ


Правильный прямоток на ВАЗ:

Выписываю прям с кассового чека: -15160 Глушитель SAAB 9000 TURBO-16 KAT 2.0, 2.3... Цена 2145 рублей. В Москве адрес магазина ул. Волгина, д. 25... Телефон 780-79-96..

Внутренний диаметр - 57 мм, внешний 60 мм, полный прямоток, нержавейка, тихий сравнительно. Для установки на ТАЗ требуется переварить места креплений бубликов либо закрепить на манер ино одним толстым инобубликом. Плюс переварить вход глушителя под ваш диаметр трубы и отрезать лишнюю часть выхода глушителя на нужнное количество сантиметров. supercool

http://keep4u.ru/imgs/b/081027/2e/2e9917fe2fd01c51f2.jpg

http://photofile.ru/photo/elf-093/2119886/large/53046600.jpg

http://photofile.ru/users/elf-093/2119886/


Прямоток на глушителях ГАЗ




СИСТЕМА ПИТАНИЯ И ЗАЖИГАНИЯ
Карбюратор или ЭБУ, жиклеры и прошивки, модули и катушки


Доработка трамблера под нестандартные валы by x123ac



КПП
Описание доработок КПП


Программа расчёта КПП

Выбор ряда КПП, подбор ряда и главной пары

Дребезг рычага КПП - решение проблемы

Отчет об установке 6-ой передачи в зубило - спасибо Denis 2109


Сцепление от 2112 на 2108-15:

http://www.autolada.ru/viewtopic.php?t=147797&sid=a2959a5987bee6d3c6912ff90e7a3829

http://www.autolada.ru/viewtopic.php?t=127645&sid=6903dfe20349b2889fc2667e933b4d31

http://team-rs.ru/technical/index.php?action=show&id_group_parent=1&id_article=82


Все о дифференциалах повышенного трения и блокировках дифференциала:

http://www.autolada.ru/viewtopic.php?t=161532

http://team-rs.ru/technical/index.php?action=show&id_group_parent=1&id_article=26


Ролик, о принципе работы дифференциала:

смотреть с 2:10
http://rutube.ru/tracks/2274594.html?v=0c7301725acb1ce63c91786187c1152a



ТОРМОЗА
Описание доработок тормозов


Переделка тормозных контуров по схеме перед/зад

Переделка тормозных контуров по схеме перед/зад (оригинал)

Замена передних дисковых тормозов с 2108 на 2110
Замена передних дисковых тормозов с 2108 на 2112
Замена передних дисковых тормозов с 2110 на 2112

Все тут + каталожные номера деталей

Про кожухи тормозных дисков 2112 читать тут


Передние дисковые тормоза D=284 мм под колеса R15 отчет тут

Тормозная система на ВАЗ на 4х поршневых суппортах



Все про задние дисковые тормоза, они же ЗДТ на ВАЗ:
Внимание, при установке любых ЗДТ настоятельно рекомендую перекинуть контура по схеме перед/зад и тщательно отрегулировать усилие на задней оси!

На суппортах от 2108 + гидроручник

Чертёж планшайбы для ЗДТ на суппортах 2108

ЗДТ на суппортах Лукас от VW/Audi

можно сказать FAQ по ЗДТ на суппортах Lucas

Подробный отчет по установке ЗДТ Лукас

Еще ЗДТ Лукас

Колодки для ЗДТ Лукас

ЗДТ by Antee3z


Задние дисковые тормоза Darbis NS2


Сертификат на ЗДТ Дизайн-сервис

Сертификат на ЗДТ АвтоСпортТехника + колеса 195/50R15

Заключение НАМИ на ЗДТ АвтоСпортТехника + колеса 195/50R15


Вакуумные усилители - ВУТ Лукас, ВУТ Торгмаш, Ируна, Шнива:

Установка ВУТ+ГТЦ Лукас

Установка вакуумного усилителя и главного тормозного цилиндра Lucas от Святогора 214145

Установка 10" ВУТ и ГТЦ от Шнивы в 2110-12

Вут+гтц Opel Astra G на зубилу

Установка ВУТ Ируна

Установка ВУТ от Газель бизнес на зубило


Ещё один отчёт об установке более производительного ВУТ+ГТЦ на авто 10го семейства

Вакуумные усилители ТоргМаш
Это оригинальный, не имеющий аналогов вакуумный усилитель, зарекомендовавший себя исключительной информативностью, что крайне важно для автомобилей не имеющих систему ABS.

Установка модернизированного вакуумного усилителя «ТОРГМАШ», обеспечивает улучшение эффективности и информативности привода тормозов, как при служебных, так и при экстренных торможениях с одновременным снижением усилия на педаль тормоза до 50%, значительно сокращая тем самым время реакции автомобиля на действие водителя при торможении. Благодаря высокой ИНФОРМАТИВНОСТИ, данные усилители отлично зарекомендовали себя как на серийных, так и на спортивных версиях автомобилей ВАЗ.

Сайт изготовителя http://sportcar-nm.ru/
Где купить, дилеры http://sportcar-nm.ru/vut-dilery.htm
Внимание контрафакт http://sportcar-nm.ru/vut-kontr.htm


Регулировка штока ВУТ by Akim


Ремонт ГТЦ Лукас (переборка)






КОЛЕСА
Диски и резина





ПОДВЕСКА, РУЛЕВОЕ УПРАВЛЕНИЕ, КУЗОВ (его силовая часть)

Теория по подвеске:
Повышаем управляемость авто. Часть 1.
Повышаем управляемость авто. Часть 2.
Повышаем управляемость авто. Часть 3.

Установка треугольных рычагов

Установка проставок под шаровую опору

Болты М10, каталог


FAQ по занижению

Ссылки на темы по усилению кузова

чертёж элементов растяжки передних стоек

Полезная инфа об усилителях, опорах: Семинар по Автопродукту

Немеццкая подвеска KW Sport на ТАЗ:

KW Sport на ВАЗ
Не пугайтесь первых фото, это косяк опор, правильные фотки в конце темы. pst



Подвеска Stinger, отчёт о установке



Установка передней подвески от калины спорт в ваз-2110.Отчет



Плаза, Eibach, HR и прочее

Много всего тут


Не берите пружины Koni (к амортизаторам это не относится) - ахтунг от сюда и до конца темы pst



Изготовление усилителя моторного щита

Поперечина между крабов своими руками


Установка гидроусилителя руля на Самару




САЛОН

FAQ по видеорегистраторам

Си-Би радиостанции, и вопросы с ними связанные


Полезные страницы:

Как выиграть гонки (уроки Михаила Горбачева)

Регулятор давления в задних тормозах и его проверка

Параметры автомобильных двигателей

Влияние схемы трансмиссии на свойства легковых автомобилей

Гидрокомпенсаторы зазоров ГРМ

Тормозные системы легковых автомобилей

КОМПОНЕНТЫ ДВИГАТЕЛЕЙ И ФИЛЬТРЫ: ДЕФЕКТЫ, ИХ ПРИЧИНЫ И ПРОФИЛАКТИКА, документ MAHLE

Программа для замера разгона, времени прохождения дистанции, работает под WM




Кидалы

Цитата:

Смотрите не попадитесь, на своём опыте... Заказывал дадчики с сайта tuningvaz.alltrades.ru, человек кинул...
Также его мыло: zhenya2244@mail.ru
Яндекс деньги: 41001269796814
Ф.И.О. Кокорев Евгений Андреевич.
Также 2ой сайт ... www.ksenon.okis.ru




По многочисленным просьбам контакты Kasp'а из Казани:
Сайт, прайс: www.tuning-lada.ru
ICQ#: 25-371-957
Имя: Артем Киргизин
Почта: kasp71@yandex.ru

Писать лучше всего в почту, ждать ответа в среднем день supercool

vfac

Последний раз редактировалось: Kirill111 (17 Апреля 2013 14:16), всего редактировалось 66 раз(а)
Falcon[SD]
ПОДВЕСКА

для водителя есть 2 важнейших параметра - управляемость и комфорт.

разных людей укачивает по-разному - кого-то от плавной раскачки, кого-то от мелкой трясучки. следите за своими ощущениями за рулем, недопустимо чтобы вам становилось плохо от вождения.

закончив с лирикой, перейдем к самой теме.

автомобиль в идеале должен иметь абсолютно жесткий кузов, нулевые неподрессорные массы, равную развесовку и нейтральную поворачиваемость.

терминология.

неподрессорные массы - это все, что находится между кузовом и дорогой. т.е. подвески, тормоза, баллоны. их завышенный вес приводит к потере контакта с неровной дорогой на скорости, увеличивает износ, шумы и снижает комфорт. любое снижение неподрессорных масс - наша задача. к сожалению, единственное, что мы можем реально сделать - поставить кованые легкие колеса и импортную резину (она легче отечественной).

развесовка - обычно подразумевается развесовка по осям - передней и задней. для эталонной управляемости и возможности пережить прыжок на трамплине нам нужно, чтобы вес авто был равномерно распределен между осями. например, у ваз 2108 70% веса приходится на переднюю ось. это означает, что если вы на ней прыгните, то приземлитесь на передний бампер. обычно с развесовкой начинают бороться только в автоспорте, где требуется идеальная управляемость. я думаю вам это не нужно. но если приперло, то начать надо с разгрузки передка: перенести в заднюю часть авто аккумулятор, заменить капот и крылья на карбоновые, либо углепластиковые (не бюджетно). наконец, можно догрузить задок - использовать груз. но я бы не рекомендовал этого делать... в общем, с развесовкой, примем это как данность, нам не повезло. зато тяжелый передок - это хорошо для разгона на переднеприводном авто. так что есть и плюсы.

поворачиваемость - считается избыточной, если в повороте автомобиль реагирует на подачу газа уменьшением радиуса поворота (т.е. заносом задней оси). считается недостаточной, если на подачу газа в повороте авто реагирует распрямлением траектории (сносом передней оси).

здесь остановимся подробнее.

есть общее правило - "зажимаем" передок, получаем недостаточную поворачиваемость, "зажимаем" зад - получаем избыточную поворачиваемость. крены при этом уменьшаются.

физика процесса такова: при повороте нагружается подвеска с внешней стороны поворота. при этом поворачиваемость авто зависит от того, какое колесо больше нагружено - переднее (снос) или заднее (занос). больше нагружается всегда более жесткая часть подвески, т.е. если жесткий перед, то самым нагруженным в повороте будет переднее наружнее колесо, если жесткий зад - заднее наружнее колесо. правда это все верно в случае равной развесовки. у вазов более нагружен передок (примерно 2/3 массы у хэтчбэков). т.о. переднее колесо в повороте практически всегда будет нагружено больше заднего и для приближения к нейтральной поворачиваемость повеску задка нужно "зажимать" очень сильно, чтобы как можно больше загрузить заднюю ось в повороте. в первую очередь это достигается жесткими пружинами, можно также использовать усилитель балки, либо отдельный задний стабилизатор поперечной устойчивости.

основные железки, которыми мы можем менять настройки подвески - это пружины, амортизаторы, стабилизаторы поперечной устойчивости. можно также упомянуть сайлент-блоки, т.к. они дают мешающую управляемости эластичность. их можно заменить более жесткими полиуретановыми, либо стальными сферическими шарнирами ШС (шаровое соединение), исключающими люфт как таковой, но это уже не бюджетно.

полиуретановые сайлент-блоки - можно заказать по образцу "родных", а в случае с вазом, их можно найти готовые. некачественные могут быстро раскрошиться, зато качественные практически не имеют недостатков.

опоры стоек сс-20 - на первый взгляд имеет одни плюсы, но многие их поставившие очень не довольны, так что я пока воздержусь советовать применять их. пробуйте. в активе - тишина на ямах и невозможность разрушения на больших ямах, как это может быть со штатной опорой 2108. в пассиве - цена и надежность.

стальные кронштейны растяжки - отличный девайс. не ломается при ударе как силуминовый, имеет более жесткий сайлент-блок. недостаток один - требует либо усиления передней панели ("телевизора"), либо готовности его заменить в случае сильного удара по подвеске. обычно люди выбирают второй вариант и проблем не имеют. однако если машина старая, ржавая, то "телевизор" действительно легко может треснуть и/или погнуться в серьезной яме. на новом авто это маловероятно.

амортизаторы - отвечают за непрерывность контакта шин с дорогой и являются демпфирующим элементом подвески, т.е. не дают неподрессорным массам раскачиваться на пружинах.

амортизаторы бывают гидравлическими (т.н. "масляные", они устанавливаются штатно) и пневмогидравлическими (т.н. "газовые" - снабженные газовым подпором, который не дает маслу закипать/вспениваться при активной работе амортизатора и сохраняет его характеристики стабильными). иногда упоминаются некие "газомасляные" амортизаторы, которые якобы мягче "газовых". это бред, таких не бывает. газовый подпор также играет роль дополнительной пружины и несколько увеличивает жесткость подвески.

пружины - важнейший элемент подвески. регулирует жесткость подвески и дорожный просвет. понятно, что чем ниже сидит машина, тем ниже у нее центр тяжести, что имеет для управляемости только одни сплошные плюсы.

лучше всего, конечно, купить специальные "короткие" и жесткие пружины, благо выбор велик.

бюджетный вариант - подрезать штатные пружины 2112 на 1,5-2 витка или более. в случае с опорами 2110 с плоской чашкой опоры требуется дополнительно закрепить переднюю пружину, приварив уголок. задние пружины ставят необрезанным концом вниз. задняя балка при этом требует подвязки, т.е. ограничителя хода чтобы пружина не сместилась при ходе отбоя. обычно используют стальной трос, но некоторые деятели ездят так, не подвязывая. можете рискнуть, под вашу ответственность... подробнее см. http://www.team-rs.ru/tarticle.php?id=26
http://www.team-rs.ru/tarticle.php?id=30

не совмещайте мягкие пружины с жесткими амортизаторами или наоборот. мягкое к мягкому для комфорта и жесткое к жесткому для управляемости. в других сочетаниях получим либо "козление" (при жестких пружинах и мягких амортах), либо замедленную реакцию подвески и поперечные подбросы на ямах, пробои, как на мягкой подвеске (жеские аморты, мягкие пружины).

стабилизаторы поперечной устойчивости - это дополнительные пружины в подвеске, главная задача которых - уменьшение кренов. за счет работы на кручение они позволяют придать подвеске дополнительную жескость с сохранением мягкого демпфирования, т.е. можно использовать более мягкие пружины и амортизаторы и при этом не сделать машину слишком валкой в поворотах.

увеличение жесткости переднего стабилизатора и использование усилителя задней балки влияет на управляемость так же, как пружины - чем жестче перед, тем больше снос переда, чем жестче зад, тем больше занос зада.

в случае с семейством "самара" можно использовать более жесткий стабилизатор от 2110. с другими моделями - тюнинговые стабилизаторы, которые стОят дороже.

наша задача - добиться нейтральной поворачиваемости - чтобы авто в повороте реагировало на подачу/сброс газа сохранением стабильной траектории. это невозможно, но можно к этому стремиться и уменьшить нестабильность в повороте, играя жесткостью передней и задней подвески. плюс, уменьшая крены, мы повышаем максимальную скорость прохождения поворота и увеличиваем стабильность авто при выходе из него.

надо сказать, что уменьшение хода подвески ухудшает ходовые качества на плохих дорогах, чаще садя машину на отбойники. так что когда будете резать пружины, учтите, что на разбитых дорогах могут быть проблемы.

колеса "домиком" - проставка для увеличения развала задних колес. т.к. кинематика подвески при этом не меняется, то толку маловато. чтобы он был, заднюю подвеску нужно сделать независимой, т.е. создать заново. проставки в этом случае вам уже не понадобятся, но это уже совсем не бюджетно! увлекаться настройками передней подвески тоже достаточно бессмысленно при штатной подвеске - все настройки будут съедены свободными ходами подвески на сайлент-блоках и колеса будут катиться куда им захочется, только сопротивление качению увеличится. если не переделывать подвеску на ШС, то лучше оставить стоковые настройки, разве что кастор увеличить (максимум - ничтожные 2,5-3 градуса).

есть мнение, что идеальная подвеска для драга - деревянные палки. мол, ничего не весит и жесткая, не имеет ненужного хода. но практика показывает, что это ошибка. даже драгу необходим ход подвески хотя бы 1-2 см, иначе машина будет рыскать при разгоне, а на малейшей неровности уходить с траектории. это только ухудшит время на трассе.

проставки для задней подвески. ну что тут сказать... жрать картошку мешками ВРЕДНО, господа. подумайте о своей фигуре! и о фигуре своей машины тоже. задирая зад, вы заваливаете передние стойки вперед, что ОЧЕНЬ ПЛОХО для управляемости - снижается курсовая устойчивость. передние стойки должны быть завалены "назад" и "в центр" на сколько это возможно. а вы делаете проставками наоборот. это ужасно. и выглядит тошнотно.

Последний раз редактировалось: Falcon[SD] (25 Апреля 2006 10:26), всего редактировалось 2 раз(а)
Falcon[SD]
КУЗОВ

когда речь идет о бюджетных вариантах, то у нас остается совсем не много способов увеличения жесткости кузова.

растяжки стоек - металлический либо карбоновый "дрын", жестко соединяющий между собой верх стоек. на вазы есть большой выбор готовых растяжек для передних и задних стоек.

есть мнение, что в растяжках заложено вредноносное свойство: при боковом ударе в стойку из-за растяжки уводит оба столба, а не один. на практике тут встает три вопроса: 1) а часто ли нас бьют сбоку по стобам с такой силой чтобы они ушли? 2) если удар был настолько сильный, то подлежит ли машина восстановлению вообще? имеет ли смысл ее восстанавливать? 3) вы занялись тюнингом чтобы машину БИТЬ? имхо, ответ на все три вопроса отрицательный.

никаких других минусов в установке растяжек нет и быть не может, потому что увеличение жесткости кузова на кручение - всеобщая задача во всем мире.

также есть мнение, что передняя растяжка помогает защитить салон при лобовом ударе и не дает мотору толкать рулевую рейку на водителя и, соответственно, смягчает основной бич "зубил" - запредельное перемещение рулевой колонки в салон. но фактических данных об этом я не встречал и учитывая, что мотор при ударе все равно наверняка поднырнет под растяжку, а не упрется в нее.

в общем, установка растяжек настоятельно рекомендуется.

усилитель моторного щита для лады 110 - как известно, высокая плавность хода 2110 обеспечивается не новаторской подвеской, а хлипким кузовом. при повороте руля на месте при хорошем сцеплении с дорогой иногда можно наблюдать, как сначала рулевая рейка слегка выгибает моторный щит и только потом колеса начинают менять свое положение. конечно, у настроенной машины, претендующей на улучшенную управляемость такого быть не должно.

девайс рекомендуется к установке.
Falcon[SD]
ТОРМОЗА

сразу оговорюсь, что любое вмешательство в тормозную систему требует профессионализма. не забывайте также, что оно, в общем-то, запрещено и почти любая переделка тормозной системы серьезнее, чем замена колодок и дисков/барабанов ведет к потере "честного" ТО, а также к проблемам в случае ДТП.

однако есть два решения для семества "самара" и одно для десятого семества, которые довольно радикально меняют тормозную систему и с которыми не должно быть проблем в гибдд. но о них чуть ниже.

тормозные колодки - выбор дело вкуса. из бюджетных вариантов я бы рекомендовал ate или ferodo. более дорогие колодки, имхо, предназначены для более дорогих авто. кроме того, учтите, что ужасно дорогие решения из спорта часто имеют очень узкий рабочий диапазон. так, например, спортивные тормоза малопригодны для повседневной езды, т.к. требуют значительного нагрева для эффективной работы, а в холодном состоянии тормозят хуже штатных.

тормозные диски - в продаже большой выбор, но как показывает практика, приемлемое качество большая редкость. воздержитесь от любых околоспортивных вариаций тормозных дисков по сходной цене! они тормозят хуже штатных, быстро перегреваются и очень быстро коробятся, теряя правильную геометрию.

я бы рекомендовал пользоваться либо продукцией brembo, либо штатными дисками производства ваз. бюджетно и эффективно.

дырки и канавки на тормозных дисках позволяют отводить газы из-под колодки во время торможения. активно используется в спорте и на мотоциклах. самостоятельное сверление дырок в дисках снижает их прочность и повышает вероятность появления трещин при резком охлаждении - настоятельно не рекомендуется.

тормозные барабаны - считается, что они менее эффективны, чем дисковые тормоза. но на самом деле все с точностью до наоборот. барабанные тормоза гораздо эффективнее дисковых! их главные проблемы - большой вес, склонность к перегреву, относительное неудобство обслуживания и... неопрятный внешний вид. дисковые тормоза стали вытеснять барабанные только когда появились эффективные фрикционные смеси для тормозных колодок. до этого дисковые тормоза не применялись даже в спорте именно по причине их неэффективности. появление гидровакуумного усилителя тормозов, наконец, положило конец гегемонии барабанных тормозов "по кругу".

в продаже есть импортные цельнолитые чугунные барабанные тормоза. они гораздо хуже штатных барабанов производства ваз. потому что гораздо тяжелее!!! по эффективности торможения большинство из них уступает вазовским. за счет значительно большего веса они увеличивают неподрессорные массы, что ухудшает управляемость, комфорт и динамику разгона/торможения. наконец, они быстро ржавеют снаружи и выглядят просто ужасно. не рекомендую.

армированные тормозные шланги - несколько повышают скорость реакции тормозов за счет того, что не вздуваются при резком торможении. плюс внешняя металлическая сетка защищает их от механических повреждений. одни сплошные плюсы, кроме одного - цены. дороговато. с другой стороны, во что еще вкладывать, если не в тормоза?! тормоза придумали не трусы, а будущие чемпионы. давить газ много ума не надо, а вот оттормозиться вовремя - это талант.

спортивный гидровакуумный усилитель тормоза - заменяет собой штатный усилитель. вмешиваясь в этот девайс помните, что слишком мягкая педаль тормоза лишает вас информативности, обратной связи, что особенно опасно на скользкой дороге. слишком тугая педаль тормоза... ну попробуйте оттормозиться несколько раз в городе вынув из вакуумника шланг... только сначала купите полное КАСКО... заодно убедитесь, какие "эффективные" на самом деле дисковые тормоза.

одним словом, не меняйте ничего в тормозах ради самой замены. подходите к вопросу осознанно.

вентилируемые дисковые тормоза можно поставить на семейство "самара" от ваз 2112. в принципе, такая замена не законна. но, с другой стороны, т.к. конструктивно эти "семейства" фактически мало отличаются, а тормоза от 2112 требуют только замены 13" колес на уже узаконенные для самар 14", а в остальном встают как родные, а сами тормоза 2112, ессно, сертифицированы, то, имхо, даже в случае претензий со стороны гибдд тут есть на что опираться в споре.

учтите только, что тормозные диски 2112 тяжелее 2108 и если вы строите авто для гонок на 1/4 мили, то лучше оставить сток.

задние дисковые тормоза - теперь существует сертифицированный вазом вариант здт, разработанный для ваз 21123, который можно ставить на весь переднеприводный "ассортимент" ваза. цена вопроса около 400 у.е., что, в общем-то, уже не очень бюджетно.

польза будет только заядлым раллистам-любителям. почему? объясняю. на иномарках повальное применение здт началось после того, как в базовой комплектации практически любой иномарки появилась антиблокировочная система АБС. дело в том, что здт очень трудно (читай - невозможно) настроить тормозить с нужным усилием применяя старомодный регулятор тормозных усилий - "колдун". если зад будет перетормаживать, то авто будет заносить в любом повороте, где водитель дотронется до тормоза. если здт будет тормозить слабо, то вопрос - зачем их ставить? лучше вложить эти $ в хорошие шины!

в общем, пока с здт на вазах без абс больше вопросов. самостоятельная установка не рекомендуется.

Последний раз редактировалось: Falcon[SD] (10 Февраля 2006 13:55), всего редактировалось 2 раз(а)
Санёг
По поводу ЗДТ вопрос решается переносом контуров если ставим ЗДТ то наверно спереди уже 14-15 есть + нормальная резина. Колдун легче отстроить, ктото даже переносил его под капот и регулировал болтом Smile
Falcon[SD]
САЛОН

в нем мы проводим все время в пути. соответственно, он определяет весь акустический, визуальный, климатический, тактильный и прочие виды комфорта.

вопрос шумоизоляции рассмотрим в отдельной теме. поэтому скажу лишь самое общее:
1) любое акустическое "окно" в салоне сведет на нет все ваши усилия.
2) все площадки металла должны быть утяжелены виброизолятором. он применяется штатно, но его кладут мало, поэтому наклеить "немножко" и получить тишину не получится. запаситесь достаточным количеством виброизолирующего материала.
3) термошумоизоляция должна покрывать все. чтобы воплотить этот принцип, вам придется разобрать салон полностью.
4) не пользуйтесь готовыми выкройками под ваш авто. они не закрывают все, что нужно. например, под накладками средней стойки кузова, где крепится механизм ремня безопасности, в "самарах" есть огромное и очень шумное акустическое окно. но выкройки не предполагают его закрывать... готовые выкройки необходимо дополнять самостоятельно с точки зрения здравого смысла.
5) используйте непромокаемую шумоизоляцию (например, пенополиэтилен).

сиденья - основной "интерфейс" между нашим телом и автомобилем. к сожалению, штатные сиденья ваз не выдерживают никакой критики. они ужасны во всем - ни безопасности, ни комфорта.

поэтому я очень рекомендую начать тюнинг как таковой с замены хотя бы водительского сиденья.

лучше всего купить серитифицированное sparco или recaro. но это очень не бюджетно! но чтобы не травмировать позвоночник, можно купить сиденья на разборке иномарок. пара сидений обойдется в 50-150 у.е. в зависимости от состояния и модели. за рекаро просят 100-200 у.е., простые опелевские (тоже, к слову, дизайна рекаро) можно купить вдвое дешевле. как договоритесь. заранее найдите где их установить, потому что берутся далеко не все.

самый простой способ - использовать стальные уголки и приварить (или привинтить) их к полу, а к ним уже само кресло за его, кресла, штатные салазки.

в "самару" без больших переделок встают сиденья от opel vectra, в "классику" - от ford scorpio. владельцы "десятого" семейства обычно побогаче и предпочитают либо новые рекаро/спарко, либо терпят штатные "гады".

скажу только одно - никакого сравнения со стоком.

торпедо - зубилисты городят что хотят. относительно безболезненно встает торпедо от opel vectra вместе с печкой, только с проводкой много возни. можно поставить торпедо от bmw 3 series в кузове e30. цена колеблется 70-200 у.е. относительно легко найти хорошую панель за 100 у.е. и, имхо, вознят стОила бы свеч, если бы та же вектра, вместе с сиденьями, торпедо, подвеской и мощным мотором не стоила примерно столько же, сколько "зубило". Very Happy с другой стороны, в "особенном" вазе есть своя прелесть, а в одной и тысяч "вектр" однин сплошной прагматизм.

руль - второй по важности элемент в салоне. если вас не устраивает штатный, поставьте руль 2114 (он должен быть сертифицирован). если и он не понравился - пускайтесь во все тяжкие со спортивными "блестючками", только выбирайте со вкусом и помните, что светлые тона очень быстро пачкаются и выглядят ужасно. маленький диаметр руля сильно утяжеляет руль. в сочетании с широкими шинами получите станок для накачки мускулов.

если у вас переднеприводный ваз и вы стремитесь к комфорту, то настоятельно рекомендую не поскупиться на электроусилитель руля! на ходу от него больше вреда, но это несущественно, зато на малых, "городских" скоростях, на парковке и т.д. - будете чувствовать себя "белым человеком". цена вопроса около 400 у.е.

кулиса кпп - третий "тактильный" орган управления. будет красиво и удобно, если поставить кулису с шаром на конце. штатная ручка - нелепой формы, не понимаю для каких негуманоидов она сделана...

накладки на педали - всенепременный элемент стайлинга. учитывая, что у зубилок руль чрезмерно далеко торчит в салон и заставляет водителя принимать полулежачую позу, то накладки на педали будут кстати. конечно, они должны надежно крепиться на педали и т.к. они обычно изготовлены из металла, то очень желательно чтобы на них были какие-либо фрикционные вставки - из резины или абразива, иначе они будут очень скользкими и требовать специальной обуви, особенно зимой.

Последний раз редактировалось: Falcon[SD] (10 Февраля 2006 13:42), всего редактировалось 1 раз
Falcon[SD]
МОТОР

понятия "тюнинг двигателя" и "бюджетный тюнинг" несовместимы, поэтому тут мне почти нечего сказать. конечно, самая действенная мера в тюнинге мотора - увеличение рабочего объема. только это дает одновременный прирост мощности, крутящего момента во всем диапазоне оборотов - с доработанного мотора ваз-2112 объемом 1,8л можно получить крутящий момент более 20 кг/м, а максимальную тягу 10 кг/м стандартного мотора 2110 обуздать уже с 1500 об/мин! другая мера - установка различного вида компрессоров, замена топлива на более "горючее" (нитрометанол, т.е. спирт), подача дополнительного окислителя топлива (нитрос). но это дорого.

и даже то немногое, что можно сделать с помощью разумных вложений, требует рук мастера и большого опыта.

поэтому я свалю сюда не только сам мотор, но и систему питания, зажигания и выпуска.

грм - газораспределительный механизм - это единственное доступное бюджетному тюнингу место, где можно извлечь "прибавку".

теория. распредвал(ы) определяет подъем клапанов (и чем он больше, тем лучше - во всем диапазоне оборотов мотора), а также время и продолжительность открывания клапанов.

к сожалению, мы не можем поднимать клапан столько, сколько захочется: пружины клапанов выберут зазоры между витками и сломаются. чтобы поднять клапан еще выше, требуется доработка ГБЦ - либо опустить седла клапанов (если конечно вал с базой меньше стандартной), либо заменив опоры пружин (таким образом изменив их преднатяг), потом и более радикальные меры - замена пружин, толкателей и т.д. - небюджетно.

поэтому для мотора 2108-2111 максимально допустимый подъем клапанов (если устанавливать только вал) - 9,7 мм, т.е. без переделок грм можно поставить р/вал ММ52 или его аналог. Есть мнение что железо терпит установку валов до 11мм, но на практике встречались случаи (хоть и достаточно редко), когда после установки вала Нуждин 10.93 на полностью стандартное железо, лопались пружины клапанов.

несколько слов о времени и продолжительности открывания клапанов - ширине фаз. чем выше обороты мотора, тем раньше до верхней мертвой точки (вмт) нужно открывать впускной клапан и позже его закрывать. это нужно, чтобы обеспечить смеси, имеющей большую инерцию на высоких оборотах, возможность наполнить цилиндр как можно полнее и дать выход сгоревшему заряду. соответственно, на фазе выпуска тоже нужно действовать с опережением, чтобы к моменту достижения нмт, когда горячая смесь уже не производит работы, дать ей начать выходить из цилиндра, а также задержать выпускной клапан открытым после вмт, чтобы убрать из цилиндра как можно большо отработавших газов.

на малых оборотах это приводит к тому, что еще не до конца вышедшие выхлопные газы попадают во впускную систему, не пуская свежую смесь, что снижает тягу на низах, делает очень нестабильным холостой ход (поэтому на валах с широкими фазами необходимо повышать обороты холостого хода).

на больших оборотах перекрытие фаз впуска и выпуска позволяет обеспечить более непрерывный поток газа через цпг и, соответственно, сжечь больше смеси и значительно повысить отдачу мотора.

зависимость нелинейная: постепенное увеличение перекрытия фаз сначала дает прибавку крутящего момента на высоких оборотах, постепенно смещая максимум на все более высокие обороты. после некоторого момента, последующее увеличение перекрытия фаз дает обратный эффект - падение мощности и крутящего момента даже на высоких оборотах. если речь идет о двухвальном моторе, то задача мастера - найти такое положение валов, при котором мы получим максимум крутящего момента на максимально возможных оборотах. в случае с одновальным мотором думать об этом не надо - перекрытие фаз заложено производителем, нужно только точно установить положение распредвала относительно коленвала, а перекрытие можно менять только меняя вал.

чтобы получить "тракторную" тягу, нужен вал с минимальным перекрытием фаз и максимальным подъемом клапанов. получим больше тяги на низких оборотах, что очень актуально для города с вечными пробками.

расписывать более подробно про грм не вижу смысла, т.к. все равно вы не сможете воспользоваться этими знаниями без серьезных вложений $$$. поэтому ниже я просто предложу варианты под различные запросы.
Kirill111
Недоходы тюнинговых поршней ТДМК такие же как и у стандартных поршней. По замерам в НТЦ недоходы на 2110 достигают -0,2...-0,3 мм .На 2112 недоход от 0 до +0,05 мм (т.е. есть небольшой переход).
21124 стандарт объем вытеснителя 1,7 см**3, объем лунок под клапана 3,4 см**3
2110 стандарт объем КС 12 см**3
2110 ход 74,8 объем КС 14,7 см**3
2110 ход 75,6 объем КС 19,8 см**3
2110 ход 78,0 объем КС 20,5...22,2 см**3
21124 ход 74,8 объем КС 2,2 см**3
21124 ход 75,6 объем КС 4,6 см**3
21124 ход 78,0 объем КС 5,9 см**3
21124 ход 80,0 объем КС 9,3 см**3
Говорю сразу, что цыфры номинальные. Сегодня только еще раз пересчитал.
В живую объемы не мерили.
В пределах одной партии отклонения в объемах +-0,1 см**3 (цифра тоже расчетная, основанная на измерениях отклонения относительного положения донышка и КС). Большой диапазон объема КС 2110 ход 78,0 из-за того размеры режутся на пределе допусков под обработку и приходится каждый раз учитывать особенности литья.
х123ас
Полезная инфа по развесовке ТАЗа от Виталий_21083:

комплектация: 8вэ, сток салон, колеса 15*7 Kosei + Yoka S-drive, треугольные рычаги, дисковые тормоза 14 перед, 13 зад, 3/4 бака бензина, сзади в нише запаска на 14-ой штамповке.

Веса по колесам:

С пилотом 75 кг веса:

левое переднее - 304,5 кг
правое переднее - 301 кг
левое заднее - 216,5 кг
правое заднее - 180 кг

Передняя ось - 605,5 кг - 60,43%
Задняя ось - 396,5 кг - 39,57%
Полный вес - 1002 кг





Без пилота:

левое переднее - 273 кг
правое переднее - 292 кг
левое заднее - 192,5 кг
правое заднее - 169,5 кг

Передняя ось - 565 кг - 60,95%
Задняя ось - 362 кг - 39,05%
Полный вес - 927 кг
Denis 2109
Думаю полезная инфа.

Статическая производительность форс.
Данные для давления в рампе 3 бара в мг/мс, в квадратных скобках сопротивление обмотки в омах

996 (ваз) – 1,725 [12]
444 (audi) – 1,9583 [12]
560 (gaz) – 2,5 [15,9]
714 (bmw) – 2,5 [15,9]
902 (vag) – 2,5716 [15,9]
447 (vag) – 2,7585 [12]
998 (crysler) 2,86 [12]
455 (porshe) – 2,873 [12]
462 (audi) – 3,088 [12]
905 (ваг) – 3,1983 [15,9]
756 (ford) - 3,795 [14,5]
911 (ford) – 3,83 [14,5]
737 (vw) – 3.945
923 (vag) – 4 [14,5]
422 (fiat) – 4,3333 [15,9]
431 (cааб) – 4,3333 [12]
450 (fiat) – 4,35 [15,9]
968 (ford) - 4,48333 [14,5]
791 (porshe) - 5,18333 [12]
558 (ford) –5,4466 [14,5]
947 (ford) - 3,22 (15,9)

Динамическая производительность – по грубым прикидкам для всех 12омных форсунок примерно одинаковая и должна оставатся стандартной, для форсунок волги и всех 15,9 ом может быть взята из прошивок от Волги!
(с) Макси.

Динамика 560 форсов (Баржа)

Взято от сюда http://www.gaz-club.com.ua/forum/viewtopic.php?f=13&t=12001&sid=a6c5e5b7b657e73ac35e91183ab8aa52&start=120
ГЫ-ГЫ
Для любительской настройки ЭБУ вер.1.4 от 20.11.2011

Думаю пригодится тем, кто хочет попробовать поправить прошивку под свой небольшой тюнинг двигателя, выкладываю набор софта (фришный или с таблетками), достаточный чтобы мотор поехал пропорционально вашим способностям в чип тюнинге)))
Что тут есть:
- загрузчик прошивок для января5/VS5, января7, Бош797, Микас7
- редактор калибровок с поддержкой январей 5.1 и 7.2 (нет для 7.2+ и М7.3)
- программа для просмотра параметров диагностики и логгер
- логгер
- утилита для обработки логов
- утилита для преобразования прошивок размером 43кб в размер 64кб
- утилита для изменения прошивки под другую тарировку ДМРВ

Добавлено в версии 1.1
- распиновки для прошивки блоков Я5, Я7, Микас7, Бош МП7 и Бош 7.9.7
- хелпы от версий CTP 2.15 и 7
- инструкция к утилите ИнжекторЭндиФрост
- описание настройки хх (с chiptuner.ru кажется)
- мануал как отключить дмрв в сток прошивке или сделать частичную поддержку

Добавлено в версии 1.2
- ссылка на статью Emmibox по выбору форсунок и о форсунках
- статика и динамика популярных форсунок (материалы www.auto-bk.ru)
- конвертер bin to hex и hex to bin - мало ли кому пригодится))
- описание некоторых калибровок в прошивке (автор неизвестен, ресурс забыт)
- патч прошивки для работы с каналом ДД новой аппаратной реализации HIP9011 (для Я5.1-41 2005 года и свежее)

Добавлено в версии 1.3
- хелп от ПАК Матрица
- расчетные углы УОЗ для 16в (ресурс auto-bk.ru)
- j5hirpm двигает отсечку на 10200 в сток софте - нужна соответствующая карта с измененным квантованием оборотов прошивки для ЧипТюнера. При изменении квантования в прошивке при помощи этой утилиты слетают все таблицы.
- учебный курс "Диагностика СУД" // Диамакс 2003

Добавлено в версии 1.4
- имхо лучшие утилиты для работы с логами из доступных от участника форума Atomic-DM последней версии 2.7.8 и 1.15.2
- табличка перевода содержания СО в выхлопе в состав смеси
- свободно гуляющая в сети утилита для диагностики, весьма удобная - DiagnosticTools 1.3.1
- пошаговая инструкция подготовки авто к снятию логов от Kiryuxa
- распиновка контактов для прошивки распространенных блоков ЭБУ
- утидитки для склеивания 2х режимных прошивок Я7.2 и VS5.1
- утилитка для модификации прошивок 7.2+ в 7.2 и обратно для редактирования
- распиновка контактов для установки я5.1 вместо 7.2
- рассортировал по папкам материал для удобства

тыц 1.3

тыц 1.4Wink

Последний раз редактировалось: ГЫ-ГЫ (20 Ноября 2011 15:40), всего редактировалось 3 раз(а)
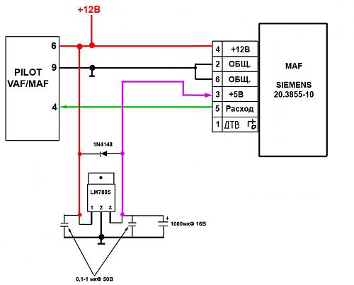
Adelko
Установка ДМРВ от Волги.

Информация с чиптюнера:
ДМРВ Siemens 20.3855 выгодно отличаются от ДМРВ Bosch тем, что имеет намного большую "продолжительность жизни", стабильность параметров и меньшую инерционность.

Распиновка проводов под данный датчик приведена и прочие подробности приведены там же: http://www.chiptuner.ru/content/siemens

Но! кроме датчика 20.3855 существует более современный его аналог 20.3855-10. Он отличается от 20.3855 как схемой подключения так и тарировкой. (как самого дмрв так и дтв в него входящего). Все достоинства остаются.

Файлы maf и ats - это тарировки отдельно.
I203EL35_7DDA_maf_mikas_11.rar - прошивка с уже вшитыми правильными тарировками (можно выдернуть тарировки из нее)

SIEMENS_203855-10CON.jpg
Описание:
Размер файла: 21.52 KB
Просмотрено: 1424 раз(а)

SIEMENS_203855-10CON.jpg
20.3855-10 внешний вид.jpg
Описание:
Размер файла: 30.74 KB
Просмотрено: 1413 раз(а)

20.3855-10 внешний вид.jpg
mikas11_ats.rar
Описание: download Скачать
Имя файла: mikas11_ats.rar
Размер файла: 212 Байт
Скачано: 1363 раз(а)
mikas11_maf.rar
Описание: download Скачать
Имя файла: mikas11_maf.rar
Размер файла: 1.17 KB
Скачано: 1306 раз(а)
I203EL35_7DDA_maf_mikas_11.rar
Описание: download Скачать
Имя файла: I203EL35_7DDA_maf_mikas_11.rar
Размер файла: 31.16 KB
Скачано: 1342 раз(а)
maf_3855-10.zip
Описание: Свежая версия тарировок, импортируется в CTP3.21 и в CTP7 download Скачать
Имя файла: maf_3855-10.zip
Размер файла: 1.22 KB
Скачано: 619 раз(а)

Последний раз редактировалось: Adelko (15 Май 2017 12:51), всего редактировалось 1 раз
kozzy
Артикула (номера) комплектующих Fenno steel для прямоточной системы на ВАЗ:

  1. Труба 1м. Артикул 8466. Цена ~383р.


  2. Резонатор. Артикул 8484 (аналог Walker 09736). Цена ~2000р.


  3. Гиб (необходимо 2шт., соединяются один в другой). Артикул 8446. Цена ~528р.


  4. Переход через балку (одну из сторон перехода необходимо укоротить по месту). Артикул 8456. Цена ~628р.


  5. Задняя банка (аналог Walker 15160). Артикул 5366. Цена ~3500р.

Материал - алюминизированная сталь
Дополнительные комплектующие можно подобрать по интернет-каталогу Fenno
ГЫ-ГЫ
Прошивка ЭБУ (мозгов)

Кратенькая инструкция как прошить самые легкие и доступные в работе блоки на ВАЗ - январь 5.1-71,61,41 и 7.2-21\22, 31\32, 81\82.
Для это нужно:
1. К-Лайн адаптер USB или COM не принципиально
2. Программа Combiloader 2.1.8 из архива двумя постами выше
3. Подключить блок с соответствующей для него распиновкой контактов к компьютеру через К-лайн адаптер








Данный способ распространяется только на блоки:
январь 5.1 2111-71, 2111-61, 2112-71, 2112-41
VS 5.1 2111-72, 2111-42
январь 7.2 2111-81\82, 21114-31\32, 21124-31\32, 11183-21\22
микас 7.1 и 7.2

для блоков январь7.2+ и М7.3 нужен либо не отломанный комбилодырь, либо использование других отломанных программ + аппаратная доработка блока
х123ас
Полезная инфа для тех, у кого стоит маслорадиатор - масляные фильтры уменьшенного размера: http://www.autolada.ru/viewtopic.php?p=6033901#6033901
Serg_x
Итак, поскольку недавно сделал себе, и считаю, успешно, делюсь технологией Smile

Нам нужно:

0. Мертвый или ненужный дмрв (у вас должен оставаться один рабочий датчик чтобы на нем доехать до своего настройщика)

1. Дад волго-газ кат. №45.3829



Чтобы не нарваться на китайскую подделку внимательно смотрим где сделано: "в России", а не "В POCNN".

2. ДТВ Дэу нексия кат. № 25037223



3. Тем кто имеет дмрв без дтв предстоит небольшая сложность в виде прокидывания провода для ДТВ до разъема ЭБУ. Я решил не кроить и прокинул его через гофру не снимая проводки.
Для монтажа понадобится провод длиной около 2.5 метров, два контакта типа "Лира" и моток изолетны.

4. Разъем датчика скорости ВАЗ



Разъем ДТОЖ для подключения ДТВ покупать НЕ НУЖНО

5. Букварь, тестер, паяльник Smile

Первым делом прокидываем доп. провод те у кого его нет. Вставляем в одним концом в 44й пин ЭБУ а другим - в пустое гнездо разъема дмрв.



Внимание! Подключать ДТВ на 51-йпин контроллера не рекомендуется

Затем идем делать наш девайс.

Собрав все на столе - приступаем.

Берем ДМРВ, вытаскиваем датчик из корпуса. Разламываем крышку и видим внутри схему залитую термоклеем. Она подключена к выводам уходящим в пластик к клемам разъема. Спиливаем болгаркой все лишнее по эти самые выводы.

Сверлим отверстие в датчике или выплавляем его паяльником чтобы протащить наружу провода для ДАД.

Затем аккуратно распиливаем внешнюю часть корпуса датчика ДТВ и снимаем головку с поролоном и пупырышками. Аккуратно, не повредите сам датчик!

Перед нами остается два штырька разъема датчика с приваренными с другой стороны выводами термоэлемента.

Аккуратно откусываем проводки датчика под самый корень. И у нас остается один лишь термоэлемент с двумя волосками.

Затем прозваниваем остаток ДМРВ.
ДТВ нужно припаять между нашим дополнительным проводом (1) и массой датчиков (3, зеленый). Полярность значения не имеет.

Как правило, разъем датчика скорости имеет достаточно короткие провода. При необходимости удлинняем их на 5-10-15 и т.д. см в зависимости от места установки датчика.

Затем опять прозваниваем разъем на предмет подключения дад.

В соответствие со схемой проводки ЭСУД Евро-2, схемы подключения ДАД, и результатами прозвона фишки ДМРВ, подпаиваем провода, протащив их в проделанное отверстие.

На фишке ДМРВ используем контакты:

Контакт ДАД - контакт дмрв

1 - 4 (питание датчиков, серый с белым)
2 - 3 (масса датчиков, зеленый)
3- 5 (7-й пин ЭБУ, желтый)


Должно получиться примерно так





Затем, в соответствие с конструкцией фирменного корпуса ДТВ, я одел на термоэлемент ДТВ кембрик для предотвращения его вибрации, и залил все это дело термоклеем.



Установка

Дабы в дальнейшем Вас не смущала внутренняя конструкция корпуса ДМРВ, выламываем оттуда решетку и сеточку. На работоспособность ДМРВ, тем более на ненастроенном авто с валами эта конструкция влияет мало Smile а наша задача - доехать до настройщика своим ходом и там быстро воткнуть ДАД. Но пока что мы оставляем ДМРВ.
Доезжаем туда где будем настраиваться.

Пока кто то там подключает провода и вкручивает лямбду, мы просто откручиваем из корпуса ДМРВ два самореза и вытаскиваем датчик. Вставляем на то же место наш изготовленный девайс, закручиваем верхний саморез, а на нижний прикручиваем сам ДАД, ну или в любое другое место. Подключаем фишку и вакуумную трубку. На этом инсталл датчиков завершен.

Теперь переход на ДАД и обратно занимает у нас не более минуты supercool

Последний раз редактировалось: Serg_x (10 Октября 2011 17:37), всего редактировалось 1 раз
Serg_x
По завершению настройки обнаружил такую проблему.

Если заводить горячий двигатель то дтв прогревается от подкапотного за время стоянки. И смесь с учетом коррекции что то порядка 16-17. Жесть. Понял что так нельзя. Решил сделать следующее.

Для более быстрого охлаждения датчика потоком воздуха удлиннил датчику ноги сделал ему радиатор.





Проверка в корпусе дмрв

Serg_x
Фильтры многих производителей с указанием артикула, их размеров, производителя, и применяемости http://www.zapas.by/index.php?categoryID=585&sort=name&direction=ASC&show_all=yes

Цитата:



Размеры: A - 245; B - 169; H - 61;

Stels_dust
Фильтр от Honda S2000:
Каталожный номер J1324040





Stels_dust
Ремень на 16в от ПЫЖО!
х123ас
Импортные аналоги подшипников КПП



Первичный вал:

Передний подшипник:
Размеры: 25x52x15
Тип: Роликовый радиальный однорядный
Каталожный номер: Toyota 97123-06205
Аналоги: 6205ZZ, 93306-205U6-00 (Yamaha), NJ 205, 6205ZZCM

Задний подшипник:
Размеры: 25x62x17
Тип: Шариковый радиально однорядный
Каталожный номер: Toyota 90099-10142
Аналоги: 6305DDU, 6305C3, 90601-0012 (Subaru), 97100-06305, 5-81229-104-0, 6305NR

Вторичный вал:

Передний подшипник:
Размеры: 25x62x18
Тип: Роликовый радиальный однорядный
Каталожный номер: KOYO NJ 305

Задний подшипник:
Размеры: 25x62x17
Тип: Роликовый радиальный однорядный
Каталожный номер: Toyota 90099-10142
Аналоги: 6305DDU, 6305C3, 90601-0012 (Subaru), 97100-06305, 5-81229-104-0

Игольчатый подшипник:
Количество: 5 шт.
Размеры: 30х36х25
Тип: Игольчатый, однорядный без колец
Каталожный номер: VAG 020 311 213 (!Внимание. Информация требует уточнения)
Аналоги: K32X37X27 (SKF), PW-P1108 (Pilenga)

Диферинциал:
Количество: 2 шт.
Размеры: 35х72х18,25
Тип: Роликовый конический однорядный
Каталожный номер: KOYO 30207JR
Аналоги: HR30207J, MB 393957, MT 202119, MA 125934 (Mitsubishi)

Сальники:
Сальник штока выбора передач (сальник кулисы):
Каталожный номер: Corteco 12010803\Corteco 12010803B
Сальник привода:
Каталожный номер: Corteco 12015250\Corteco 12015250B
Сальник первичного вала:
Каталожный номер: Corteco 19034619B\Corteco 19034619

Шестерни:
Комплект шестерен первой передачи Pilenga
2108 -1701112 — шестерня 1 передачи
2108 -1701164 — блокирующее кольцо синхронизатора
2108 -1701175 — скользящая муфта 1-2 передачи с зубчатым венцом заднего хода
Каталожный номер: GB-P 0801

Комплект шестерен пятой передачи Pilenga
21083 -1701158 — шестерня 5 передачи
2108 -1701164 — блокирующее кольцо синхронизатора
2108 -1701116 — скользящая муфта синхронизатора
Каталожный номер: GB-P 0805

Шестерня задней передачи Pilenga
Каталожный номер: GB-P 0850

Шестерня второй передачи вторичного вала Pilenga
Каталожный номер: GB-P 0802

Шестерня третьей передачи вторичного вала Pilenga
Каталожный номер: GB-P 0803

Блокирующее кольцо синхронизатора Pilenga
Каталожный номер: GB-P 0864

Комплект подшипников для ремонта КПП Pilenga
2108 -1701108 — 5 шт. — вал вторичный коробки передач (игольчатый)
2108 — 2303036 — 2 шт. — коробка дифференциала (роликовый, опора передняя и задняя)
2108 -1701180 — вал вторичный коробки передач (роликовый, опора передняя)
2108 -1701031 — вал первичный коробки передач (роликовый, опора передняя)
2108 -1701033 — 2 шт. — валы коробки передач (шариковый, опора задняя)
Каталожный номер: PW-P1208
х123ас
Каталожные номера деталей от иномарок, подходящие на ВАЗ:


ДВИГАТЕЛЬ, СИСТЕМА ПИТАНИЯ
1. Ремень газораспределительного механизма.
Ae. Каталожный номер: TB479.
Подходит на двигатели 2112 объемом 1 500 см3.
Очень приятно держать этот ремень в руках, сравнивал его с отечественным БРТ и его аналогами, разница в качестве на лицо.


2. Ремень привода навесных агрегатов.
Ae. Каталожный номер: MVB698R6.

Ремень генератора для инжекторных Самар, Самар 2. На десятое семейство не подойдет, потому как у десяток другой кронштейн крепления генератора, соответственно нужен более длинный ремень.


Производитель ремней один: Ае, дочерняя компаниия Federal Mogul.



3. Водяной насос (помпа) системы охлаждения двигателя:
SCT. Каталожный номер: SQ 006 (с алюминиевой крыльчаткой)
Hepu. Каталожный номер: P 625
4. Ролики натяжителя и обводной:
Ролики INA:
532 0438 10 *обводной
531 0750 10 *натяжной

После 5 тысяч зашумели. Снял, вскрыл. Диагноз: смазки практически небыло и пахло чем-то горелым. Предполагаю что после замены смазки еще послужат.


Металлические, производства АТ:
10061208 *натяжной
10061358 *обводной



Рекомендую с правильной смазкой для подшипников Циатим 221. Её производят у нас на Урале. Даже гордость появилась за родной опорный край)))

Смазка Циатим-221 — антифрикционная термостойкая смазка.
Заменители: ВНИИНП-207 (до минус 40°С), ЦИАТИМ-221с.
Смазка Циатим-221 работоспособна в интервале температур от -60 до +150С.
Область применения: подшипники качения электромашин, систем управления и приборов с частотой вращения до 10000 (мин-1), агрегатные подшипники летательных аппаратов, узлы трения и сопряженные поверхности "металл-резина", работающие в вакууме.
Основные эксплуатационные характеристики: нерастворима в воде, гигроскопична, сохраняет стабильность даже при кипячении. При поглощении влаги уплотняется, имеет низкие противоизносные характеристики, химически стойкая, инертная к резине и полимерным материалам. Работоспособна при остаточном давлении 666,5 Па в интервале температур от минус 60 до плюс 150°С.
Состав: кремнийорганическая жидкость, загущенная комплексным мылом; содержит антиокислительную присадку.
Физико-химические показатели:
Внешний вид: Однородная мазь гладкой структуры от светло-желтого до темно-коричневого цвета
Температура каплепадения, °С, не ниже 200
Пенетрация при 25°С, мм·10-1 280-360
Вязкость эффективная при минус 50°С и среднем градиенте скорости деформации 10 с-1, Па·с, не более 800
Коллоидная стабильность (массовая доля выделенного масла), %, не более 7,0
Предел прочности при 50°С, Па, не менее 120
Массовая доля свободной щелочи, %, не более 0,08
Испаряемость при 150оС, 1ч, %, не более 2,0
Коррозионное воздействие на металлы: Выдерживает


5. Вкладыши и упорные кольца коленвала:
Вкладыши:
Ae. Каталожный номер: AEM5481 STD
Полукольца:
Ае. Каталожный номер: AEW21 STD
Fiat/Alfa/Lancia. Каталожный номер: 902160
Glyco. Каталожный номер: A198/2 STD

Производитель Glyco, дочерняя компания Federal Mogul, устанавливаются на серийные переднеприводные вазы. Существуют ремонтные размеры, для их поиска необходимо заменить буквы STD, на нужный размер, например 025mm.



6. Маслосъемные колпачки:
Goetze (то же дочка Federal Mogul). Каталожный номер: 50-306538-50
Herzog. Каталожный номер: HL2 7026
7. Гидрокомпенсаторы:
Herzog. Каталожный номер: HL0 7300
Nakamoto. Каталожный номер: 21121007300
INA. Каталожный номер: 420 0073 10
8. Клапаны и клапанные пружины ГБЦ 2112:
Впуск:
Mvi. Каталожный номер: 85-2816
Ipsa. Каталожный номер: VL173400
Выпуск:
Mvi. Каталожный номер: 85-2817
Ipsa. Каталожный номер: VL173500
Пружины клапанов с мотора Opel C20xe
Каталожный номер: 06 42 242

8.1 - Сухари клапанов, каталожный номер: 01014

9. Фильтрующие элементы:
Маслянный фильтр:
Toyota. Каталожный номер: 90915-YZZJ3
Воздушный фильтр:
Mann. Каталожный номер: C22117
VAG. Каталожный номер: 021 129 620
Топливный фильтр:
Mann. Каталожный номер: WK512
VAG. Каталожный номер: 6X0 201 511 B
10. Свечи зажигания:
Toyota (Denso). Иридий. Каталожный номер: 90919-01210
11. Система охлаждения двигателя :
Nissens. Каталожный номер: 623552. Радиатор 2112
VAG. Каталожный номер: 443 121 321. Крышка бачка расширительного 2108
VAG. Каталожный номер: 1J0 121 403 B. Бачок расширительный VW Golf
12. Прокладки, сальники, уплотнительные кольца, болты:
Ajusa. Каталожный номер: 54120600. Комплект прокладок силового агрегата задний.

1. Сальник коленвала задний
2. Сальник коленвала передний
3. Прокладка маслонососа
4. Прокладка задней крышки коленвала
5. Прокладка поддона
6. Уплотнения свечных колодцев (верх\низ)
7. Прокладка термостата
8. Уплотнение кожуха ГРМ (есть мнение, что для 8 кл. двигателя)
9. Прокладка КПП.


Hyundai/Kia. Каталожный номер: 35312-22000. Прокладка форсунки впрыска топлива. Полностью взаимозаменяемые с вазовскими.
Koivunen Oy. Каталожный номер: 037-131774A. Прокладка выпускного коллектора
Ajusa. Каталожный номер: 13177400. Прокладка выпускного коллектора.
Ajusa. Каталожный номер: 10144200. Прокладка ГБЦ
Ajusa. Каталожный номер: 14024900. Прокладка поддона картера.
Ajusa. Каталожный номер: 15006200. Сальник распредвала.
Goetze. Каталожный номер: 22-17007B. Болт ГБЦ.

Замена "обрезанным" 08-ым болтам — (M12*1.25*133) от Фиата 1.4 ТД, (придется подрезать)


Goetze. Каталожный номер: 22-17014B. Болт ГБЦ.
PAYEN. Каталожный номер: HBS131. Болт ГБЦ (кт).

Замена 12-ым болтам — (M10*1.25*100) для автомобилей FIAT SIENA
Порядок затяжки: 3кг, 5кг, 10кг, отворот на 90*, 10кг, 90*, 90*…
Ключ FORCE "M14" photo.qip.ru/photo/08gti/…9848/middle/139654263.jpg)



ДЕТАЛИ РУЛЕВОГО УПРАВЛЕНИЯ, ТРАНСМИССИИ, ПОДВЕСКИ И ТОРМОЗНОЙ СИСТЕМЫ:
* Здесь я для себя сделал однозначный вывод, только TRW (продукция этой компании поставляется на конвеер большинства европейских автопроизводителей VW, Audi…) В скобках будет указан каталожный номер детали.
1.Тормозная жидкость DOT 4 1 литр (PFB401)
2.Тормозная жидкость DOT 4 Grand Prix 600 (PFB601)
3.Тормозная жидкость DOT 5 1 литр (PFB501)
4.Тормозной цилиндр задний 2108 (BWF150)
5.Тормозной диск 2108 невентилируемый (DF1748)
6.Тормозной диск ВАЗ 2110 (13") вентилируемый (DF4108)
7.Тормозной диск ВАЗ 2110 (14") вентилируемый (DF4107)
8.Тормозные колодки ВАЗ 2110 (*отличие от 2108 только в датчике износа) (GDB1446)
9.Тормозные колодки 2108 (GDB469M)
10.Тормозные колодки барабанные 2108 (GS8210)
11.Шаровая опора 2108 лев.=прав. (JBJ156)
12.Рулевая тяга 2108 лев.=прав. (JTE108)
13.Рулевой наконечник 2108 правый (JTE231)
14.Рулевой наконечник 2108 левый (JTE232)
15.Тормозной шланг 2108 задний (PHA261)
16.Тормозной шланг 2108 передний (PHB229)
17.Главный тормозной цилиндр 2108 (PMF191)
18.Усилитель тормозного привода 2108 (PSA305)
19.Наконечник рулевой тяги 2110 (JTE 758)
20.Наконечник рулевой тяги 2110 (JTE 759)
__________________________________________
Колодки от Альфа Ромео\Фиат\Лянча (GDB 458)
Встают с колхозом на 2112 суппорта




На последнем фото колодка от Альфы, нужно сточить ту часть которая отмечена красными стрелками до фрикционной накладки.
*Взято отсюда:
2108.info/forum/showthread.php?t=4479
Подшипники КПП
Первичный вал:
Передний подшипник Toyota.
Размеры: 25x52x15
Каталожный номер: 97123-06205
Аналоги: 6205ZZ, 93306-205U6-00 (Yamaha), NJ 205
Задний подшипник Toyota.
Размеры: 25x62x17
Каталожный номер: 90099-10142
Аналоги: 6305DDU, 6305C3, 90601-0012 (Subaru), 97100-06305, 5-81229-104-0
Вторичный вал:
Передний подшипник KOYO.
Размеры: 25x62x18
Каталожный номер: NJ 305
Задний подшипник Toyota.
Размеры: 25x62x17
Каталожный номер: 90099-10142
Аналоги: 6305DDU, 6305C3, 90601-0012 (Subaru), 97100-06305, 5-81229-104-0

Toyota 48609-12330 Поворотные опоры

Задний ступичный подшипник 2108 FAG 545312A
20819 GKN-Spidan ШРУС внутренний
20817 GKN-Spidan ШРУС наружный
26059 GKN-Spidan Пыльник ШРУСа
26057 GKN-Spidan Пыльник ШРУСа

Болты развала VAG: N 019 55 12
Гайка: N 903 237 04
Комплект (болт+гайка) FEBI: 01801



КУЗОВ, ЭЛЕКТРИКА:
Генератор
Подшипник генератора 2112 маленький Toyota Размеры:15x35x11.
Каталожный номер: 90099-10147
Аналоги: 62022RS, 6202ZZC3E, 6202-2NSE, 6202ZZ.
Подшипник генератора 2112 большой Toyota
Размеры: 17x40x12
Каталожный номер: 90099-10114
Аналоги: 62032RS, 6203ZZ
Подшипник генератора 2112 большой. KOYO
Размеры: 17x47x14
Каталожный номер: 6303 2RS
Аналоги: 6303DDU
Регулятор напряжения генератора 14,5v Huco
Каталожный номер: 130512
Пособие по установке:
www.autolada.ru/viewtopic.php?t=268551
Генератор Lucas Electrical 80A
Каталожный номер: LRA01505
Аналоги: 8EL 737 546-001, 32201440, 9090009
Система стеклоомывателей
Мотор омывателя лобового стекла GM.
Каталожный номер: 94 837 719
Мотор омывателя лобового стекла VAG.
Каталожный номер: 431 955 651
Обратный клапан омывателя лобового стекла Opel.
Каталожный номер: 14 50 650
Обратный клапан омывателя лобового стекла Toyota.
Каталожный номер: 85321-26020
Обратный клапан (тройник) омывателя лобового стекла Toyota (устанавливается взамен родного тройника).
Каталожный номер: 85321-30080
Обратный клапан (тройник) омывателя лобового стекла Volvo.
Каталожный номер: 1392074
Обратный клапан омывателя лобового стекла Volvo.
Каталожный номер: 30896546
*!На клапанах имеется треугольничек, вершина треугольника должна смотреть в сторону форсунок.

Веерные форсунки омывателя лобового стекла Volvo XC90
Каталожный номер: 30655605
Веерные форсунки омывателя лобового стекла Nissan Note
Каталожный номер: 28932-9U000

Сайлентблок крепления глушителя VAG
Каталожный номер: 8A0 253 147 A
Сайлентблок крепления глушителя Bosal
Каталожный номер: 255-839

97510-25001 Hyundai/Kia Решетка вентиляционная крыла заднего
64193ALS Osram Лампа накаливания
Переключатель концевой двери с пыльником General Motors — 96 235 956
Пыльник подрулевого переключателя Opel — 12 41 358



Взято с drive2.ru, у автора m8antonov, за что ему огромное спасибо.

Последний раз редактировалось: х123ас (03 Сентября 2016 19:06), всего редактировалось 1 раз
х123ас
Данные по давлению масла на горячую при хх и оборотах:

1) В 11183 и других 8 вэ моторе на горячую должно давить 2 кгс/см при хх.
При оборотах 4000-5000 4,6 -6 кгс/см. Требуется ремонт при давке 0,65 кгс/см или ниже.

2) Для моторов 2112 -126 на горчую при хх не ниже 1,2 кгс/см.
raven_
х123ас писал(а):

Данные по давлению масла


Немного облагорожу данными с официальных сервисмануалов



21114.jpg
Описание: 8-кл
Размер файла: 226.44 KB
Просмотрено: 1137 раз(а)

21114.jpg
21126.jpg
Описание: 16-кл
Размер файла: 235.99 KB
Просмотрено: 1104 раз(а)

21126.jpg
Suse
набор начинающего тюнера supercool
3.4 версия не читает Логги с атомика Pardon
тока платная 3.9 и выше

ecuedit_v3.rar
Описание: Читаем логги.3.4 download Скачать
Имя файла: ecuedit_v3.rar
Размер файла: 4.41 MB
Скачано: 1215 раз(а)
At_converter.rar
Описание: конвертер логгов с атомика в екедит download Скачать
Имя файла: At_converter.rar
Размер файла: 354.31 KB
Скачано: 980 раз(а)
Atomic[1].rar
Описание: атомик логгер ) снимаем логги движения download Скачать
Имя файла: Atomic[1].rar
Размер файла: 396.83 KB
Скачано: 932 раз(а)
ecuedit+logview.rar
Описание: 3.10 download Скачать
Имя файла: ecuedit+logview.rar
Размер файла: 9.99 MB
Скачано: 1243 раз(а)

Последний раз редактировалось: Suse (22 Апреля 2014 21:09), всего редактировалось 1 раз
Новая тема Ответить на тему
Показать сообщения:
Страница 1 из 2
Перейти:
ИНФОРМАЦИЯ ПО ИКОНКАМ И ВОЗМОЖНОСТЯМ

Вы не можете начинать темы
Вы не можете отвечать на сообщения
Вы не можете редактировать свои сообщения
Вы не можете удалять свои сообщения
Вы не можете голосовать в опросах
Вы можете вкладывать файлы
Вы можете скачивать файлы

-->